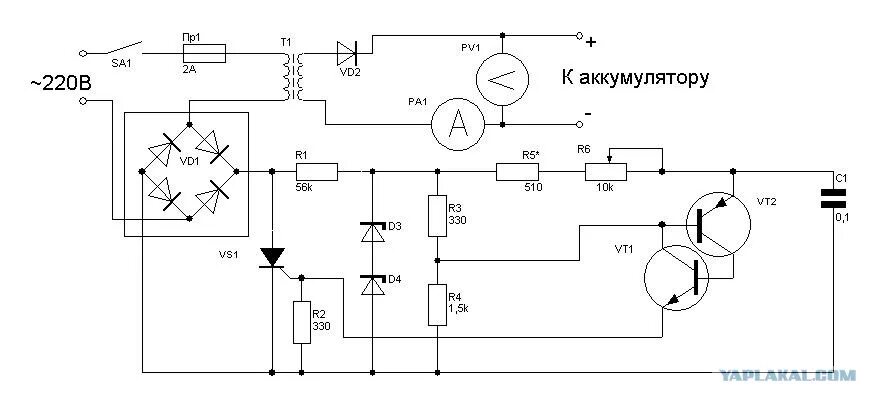
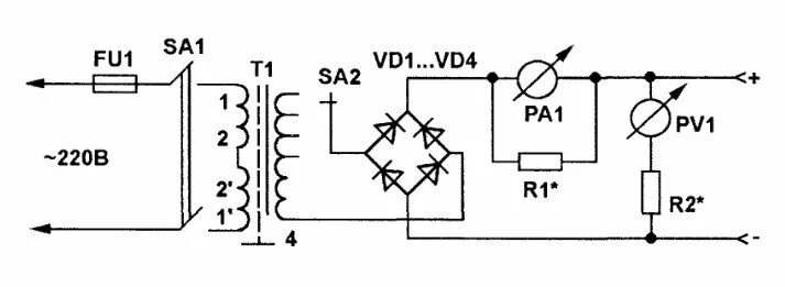
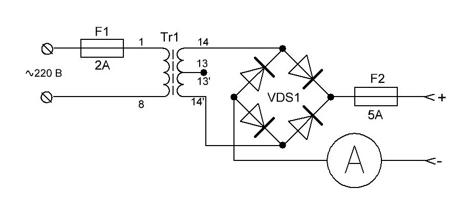
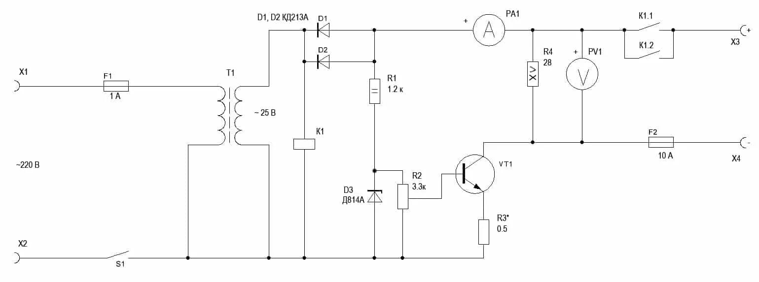
Схема зарядного устройства с трансформатором