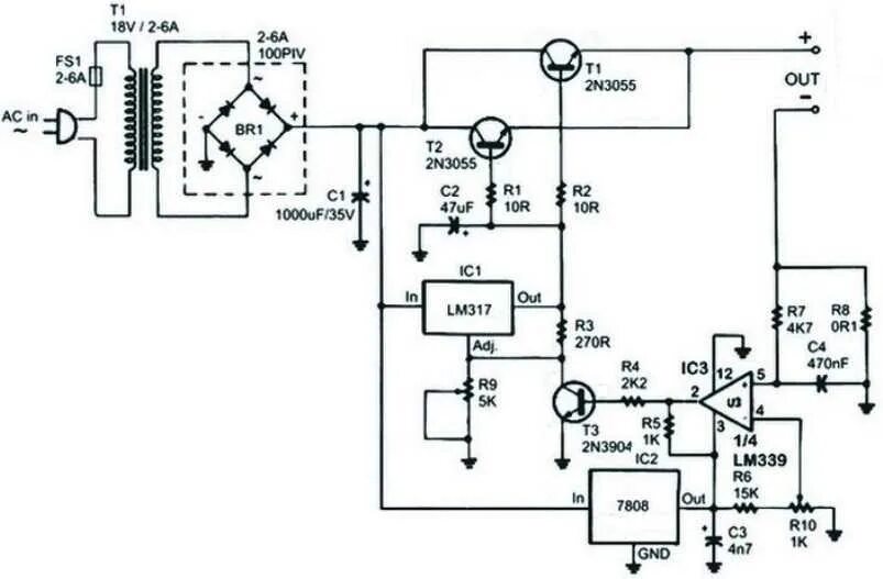
Схема зарядного устройства с регулировкой тока