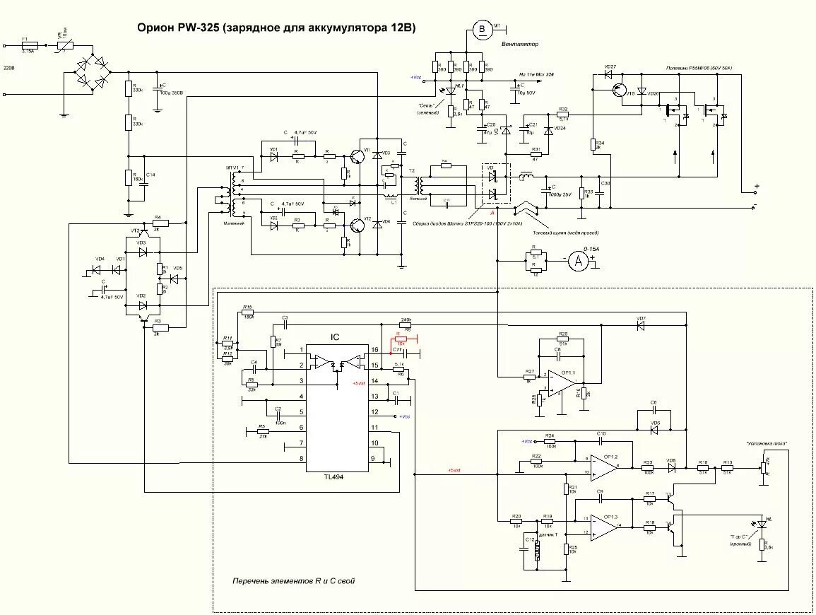
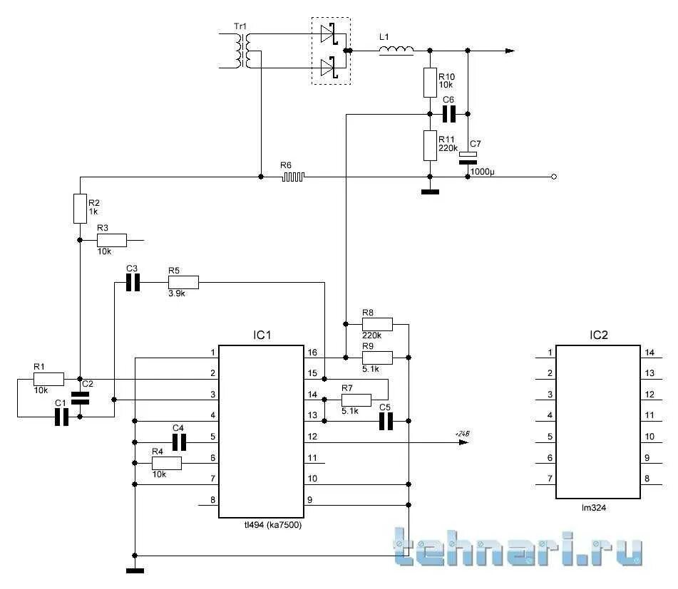
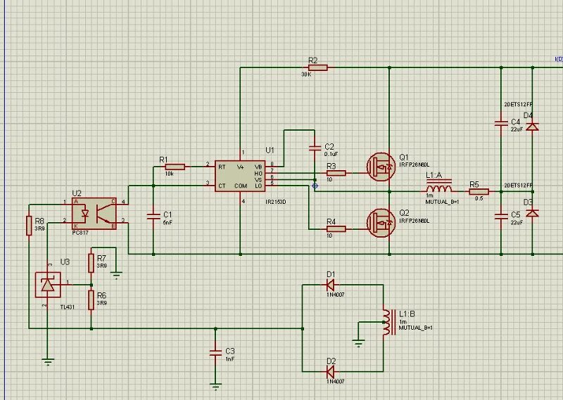
Схема зарядного устройства орион 325