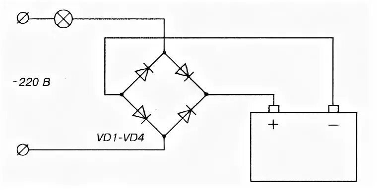
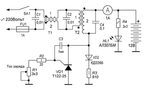
Схема зарядного устройства моста