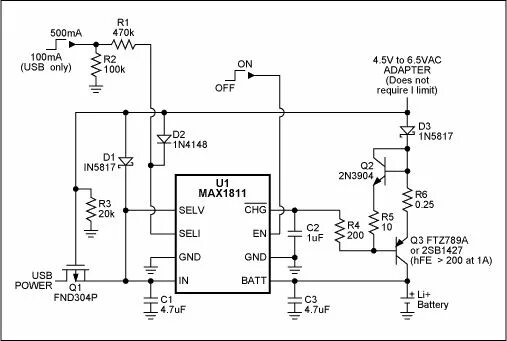
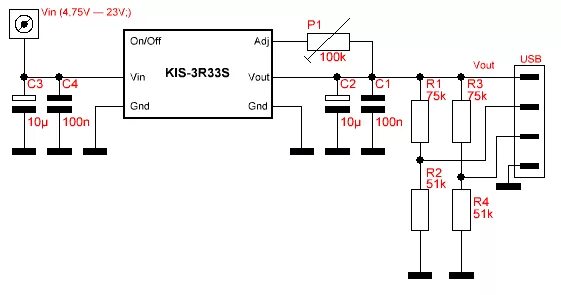
Схема зарядного usb