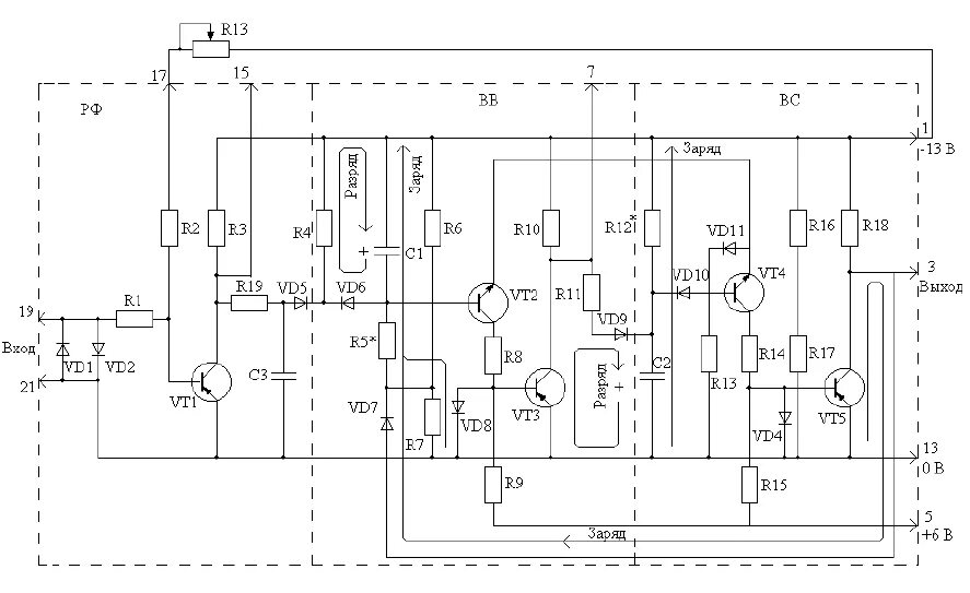
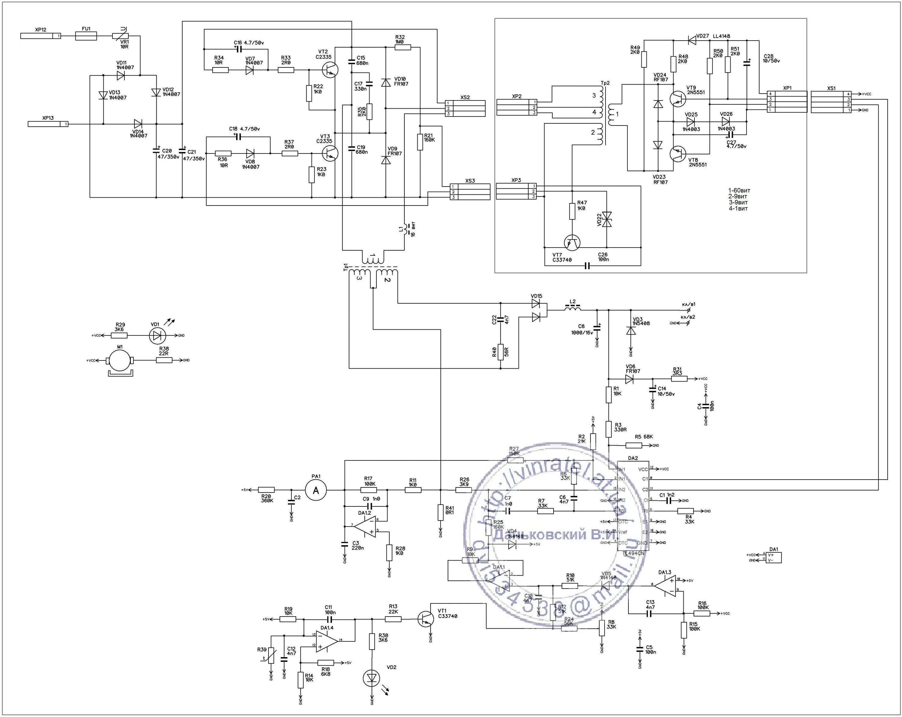
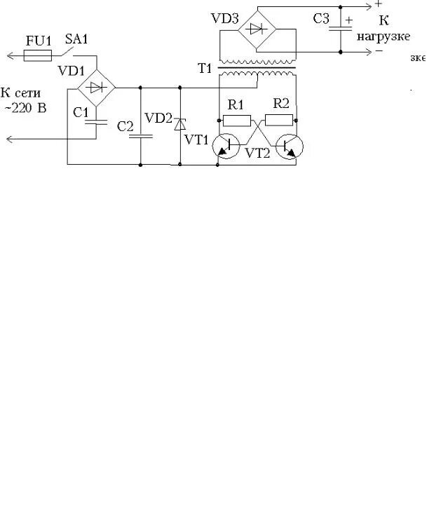
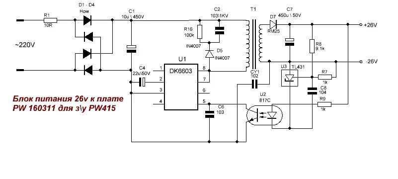
Схема зарядного орион pw325