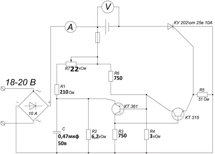
Схема зарядного на тиристоре с регулировкой