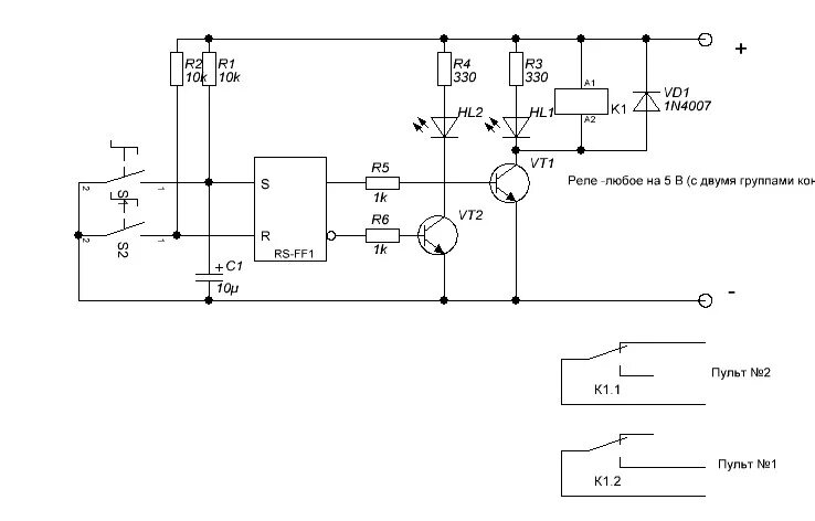
Схема включения и выключения одной кнопкой