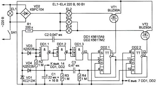
Схема управления люстрой с пульта