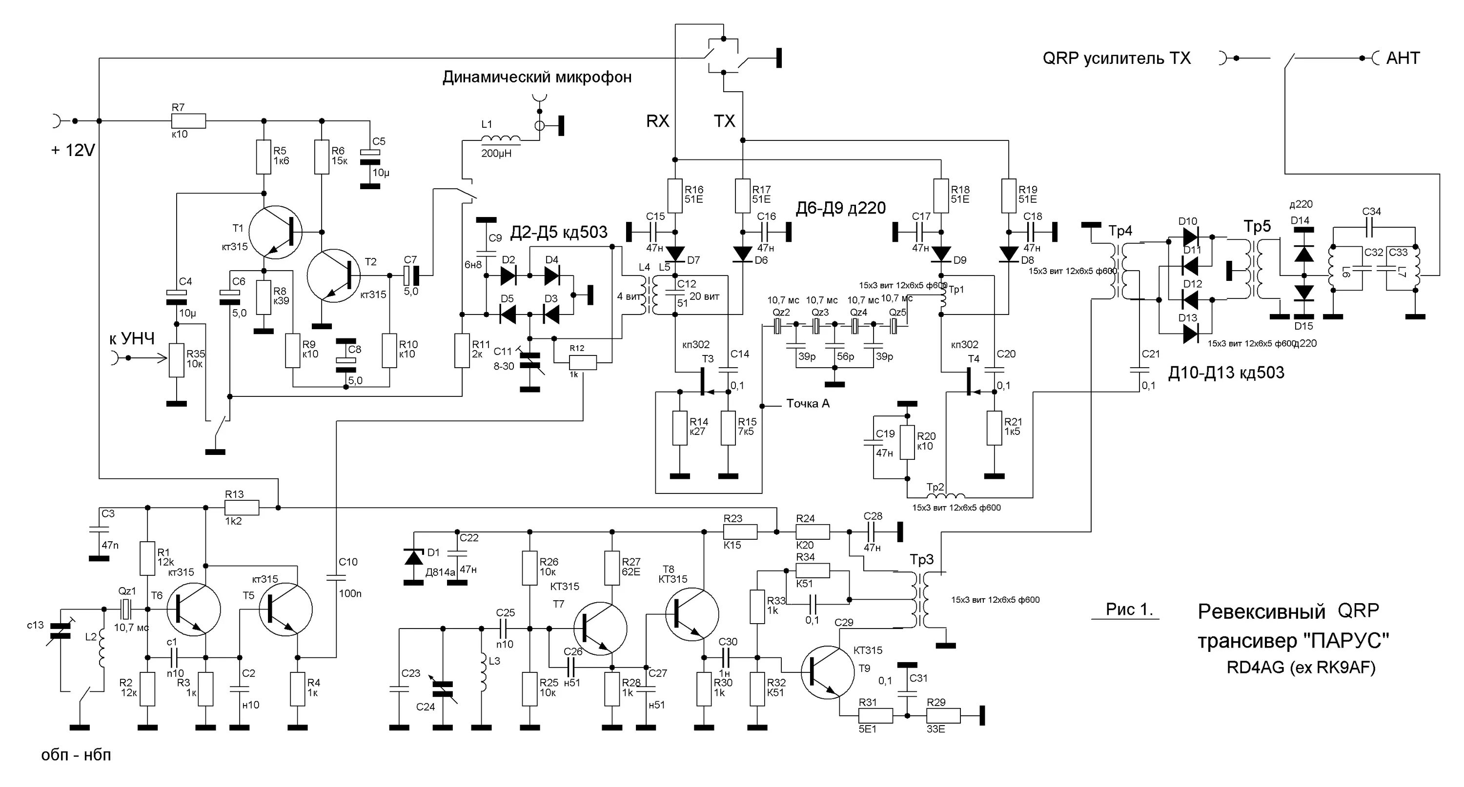
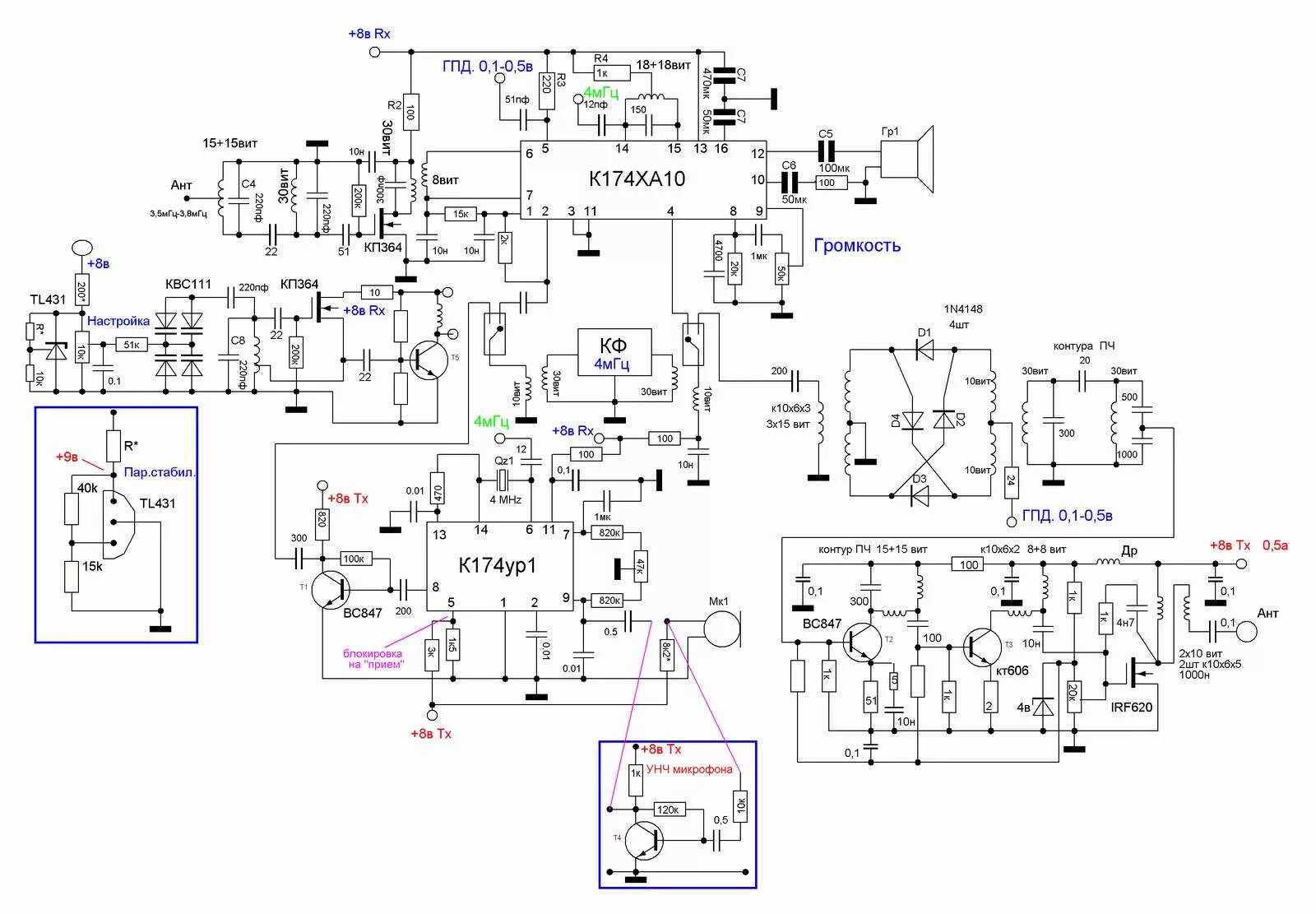
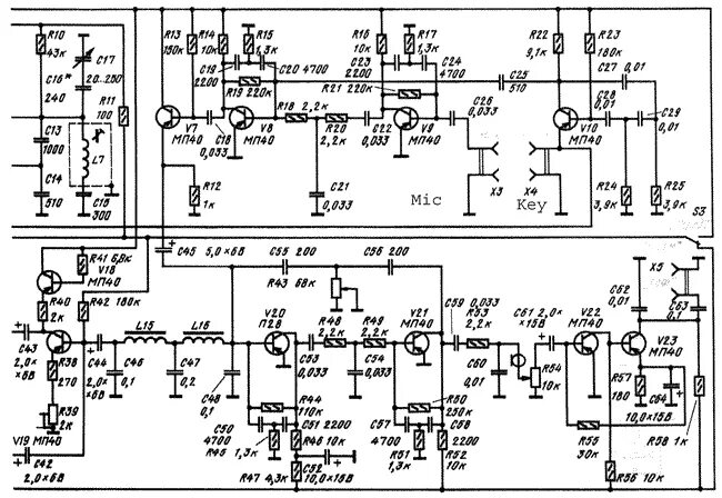
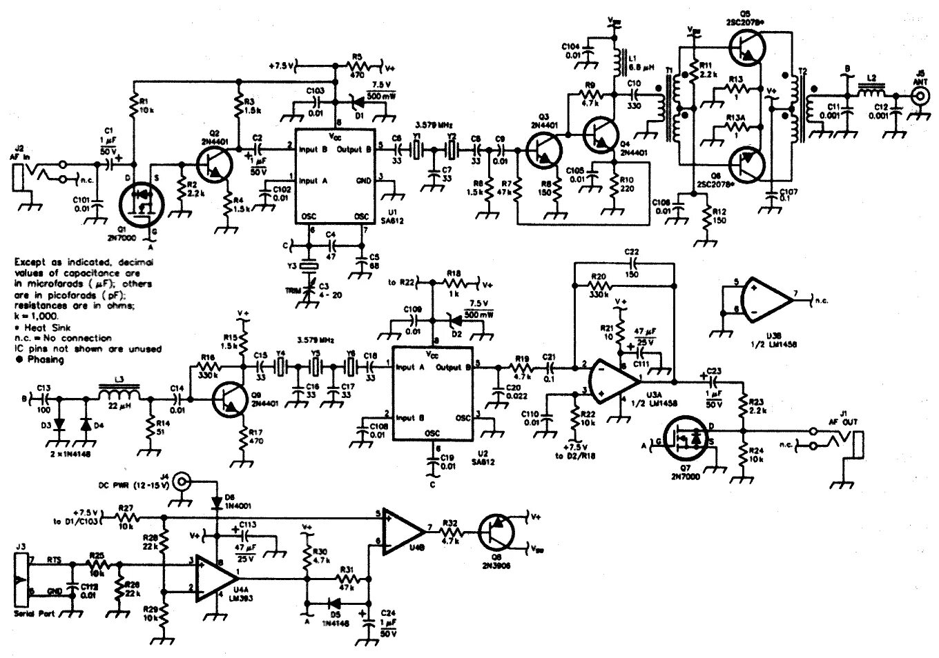
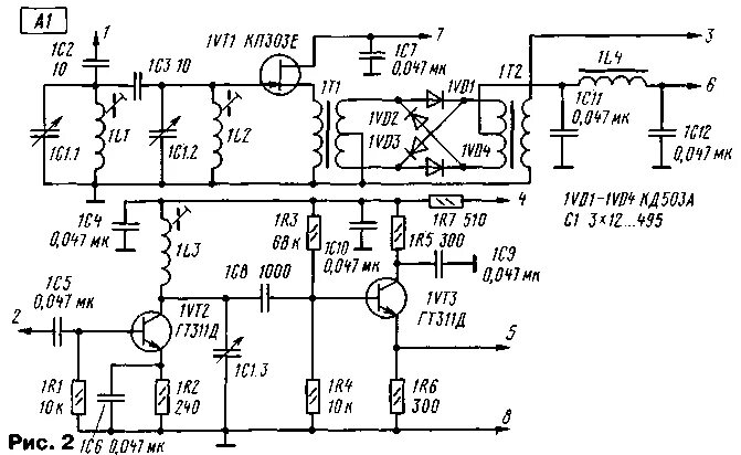
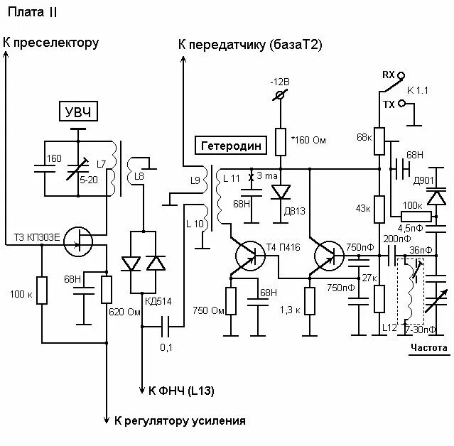
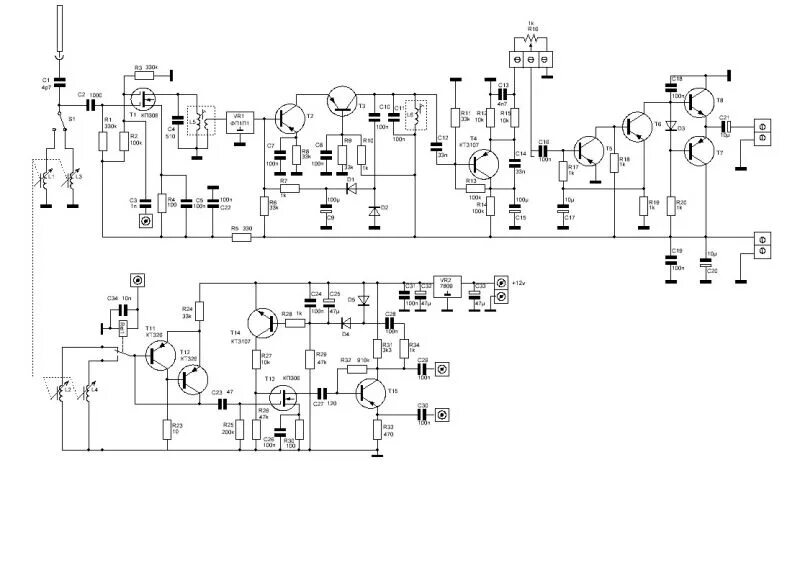
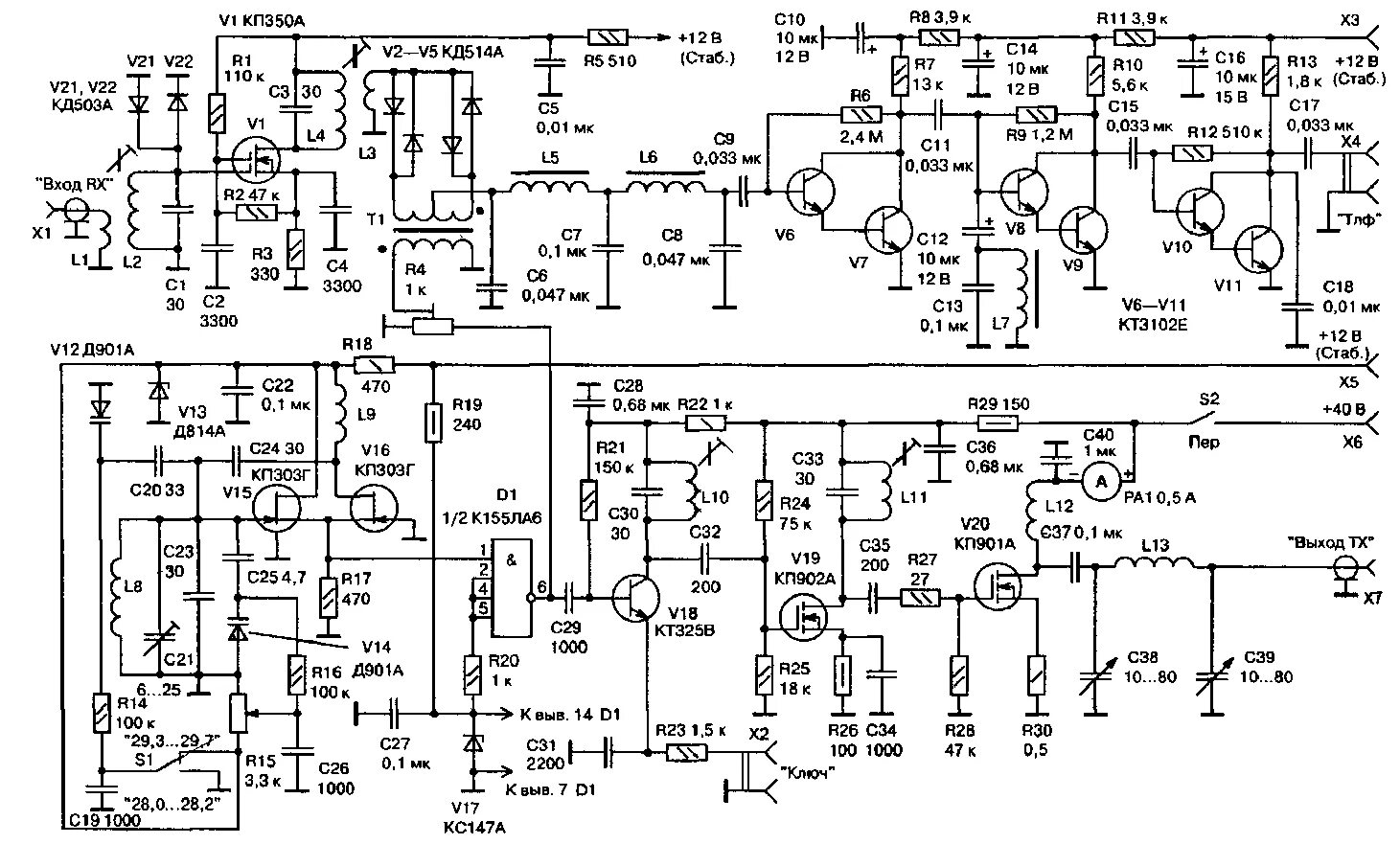
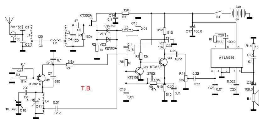
Схема трансивера прямого преобразования