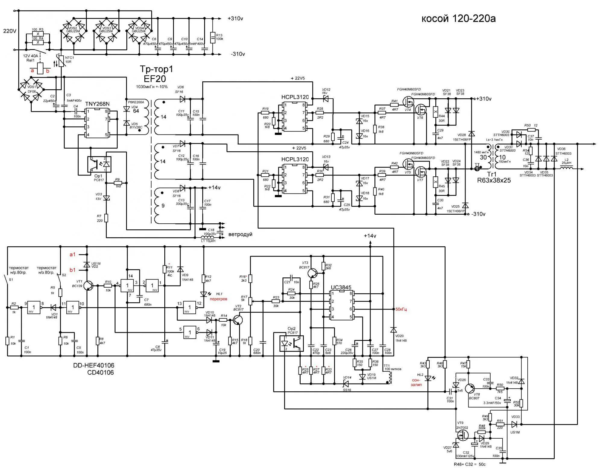
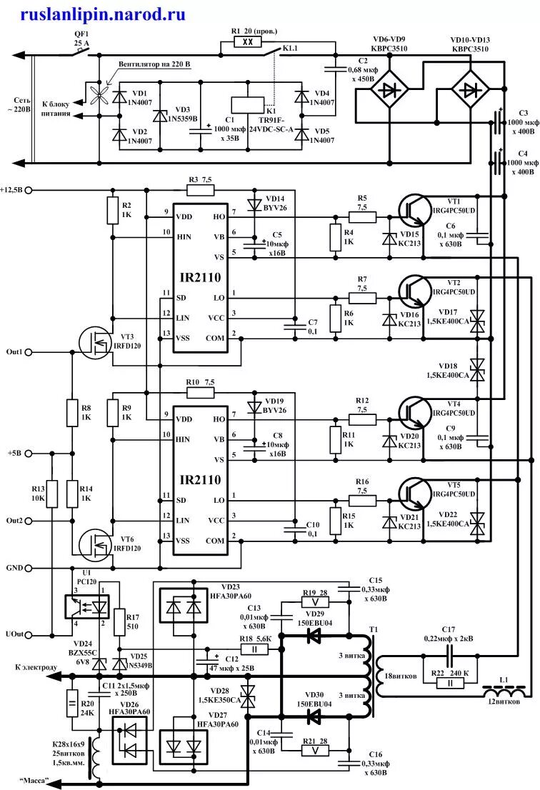
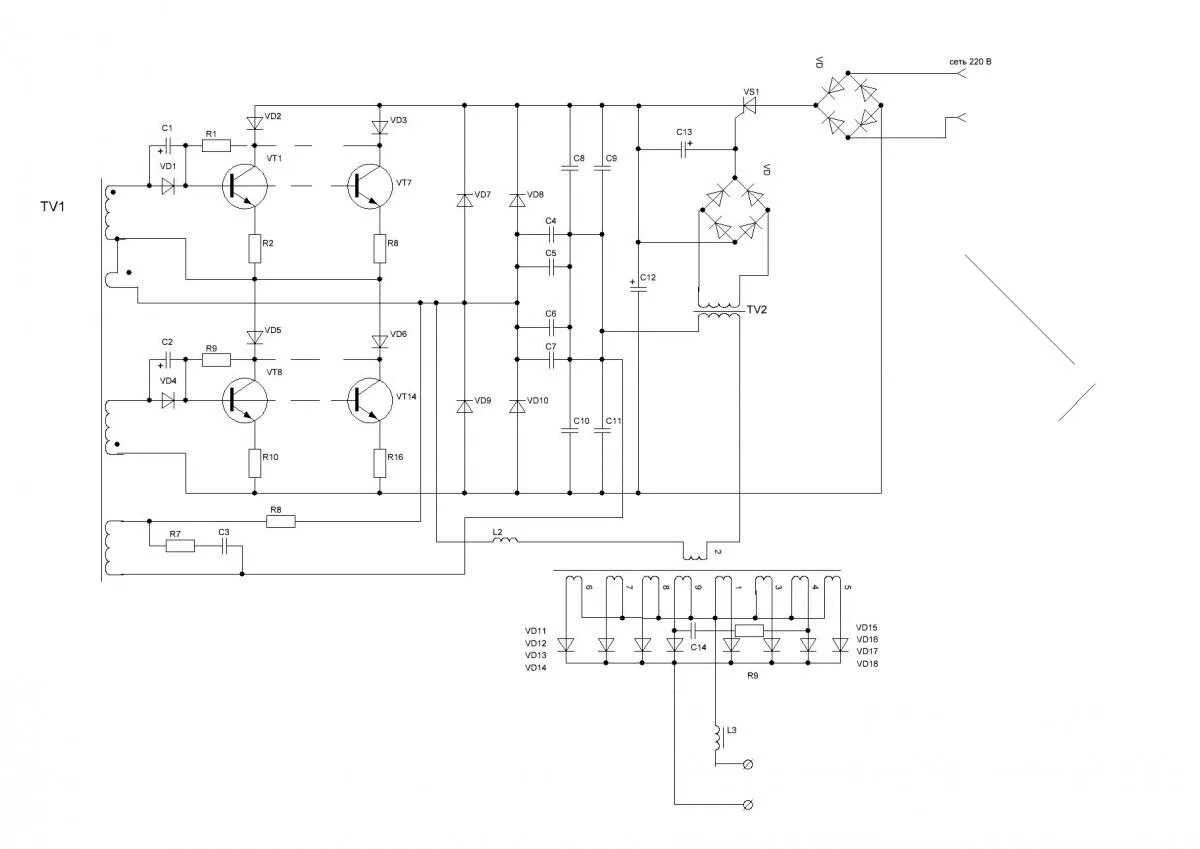
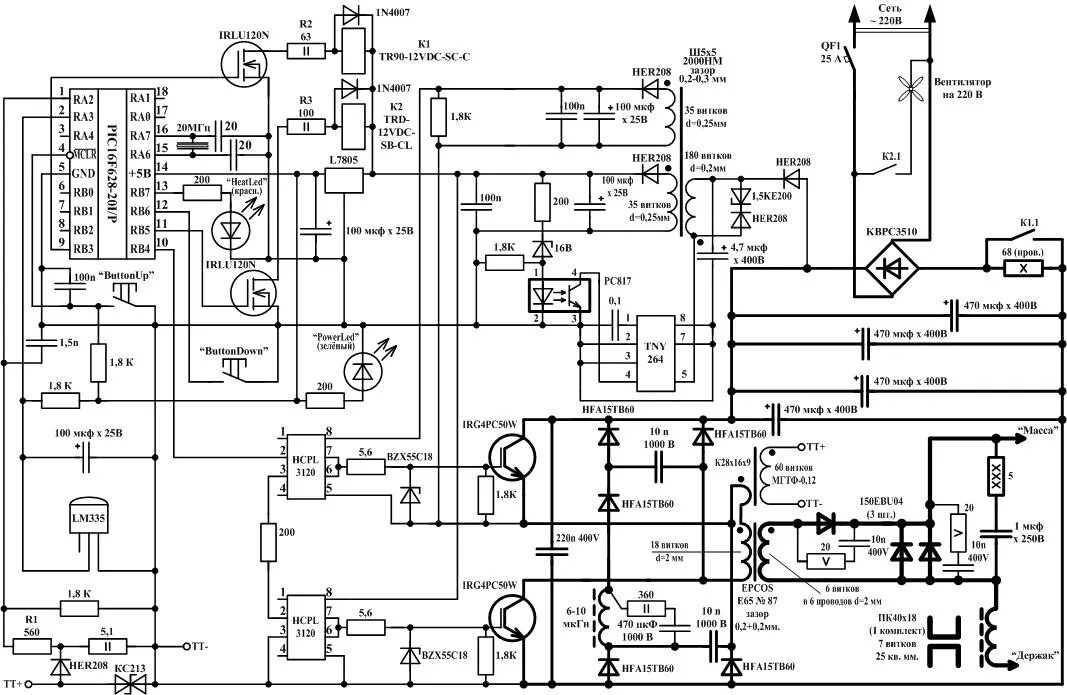
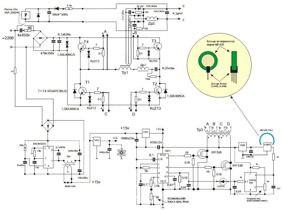
Схема сварочного инвертора