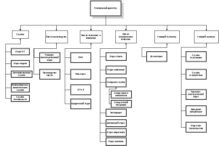
Схема структуры объекта