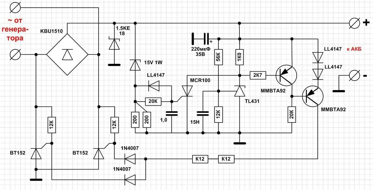
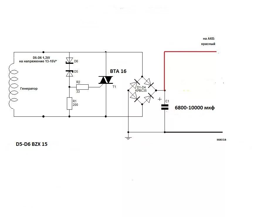
Схема стабилизатор генератор