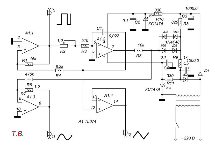
Схема синусоидального генератора