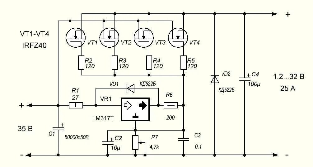
Схема регулировки напряжения