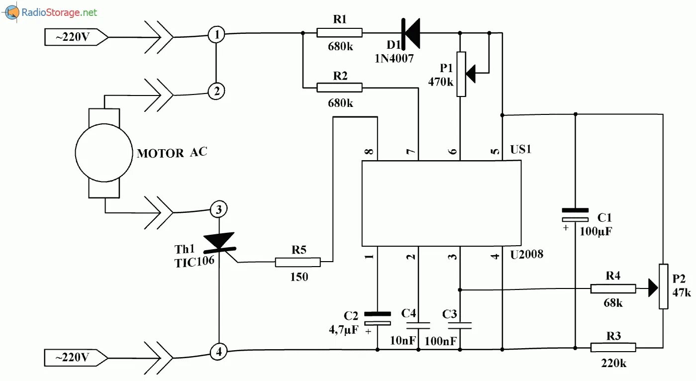
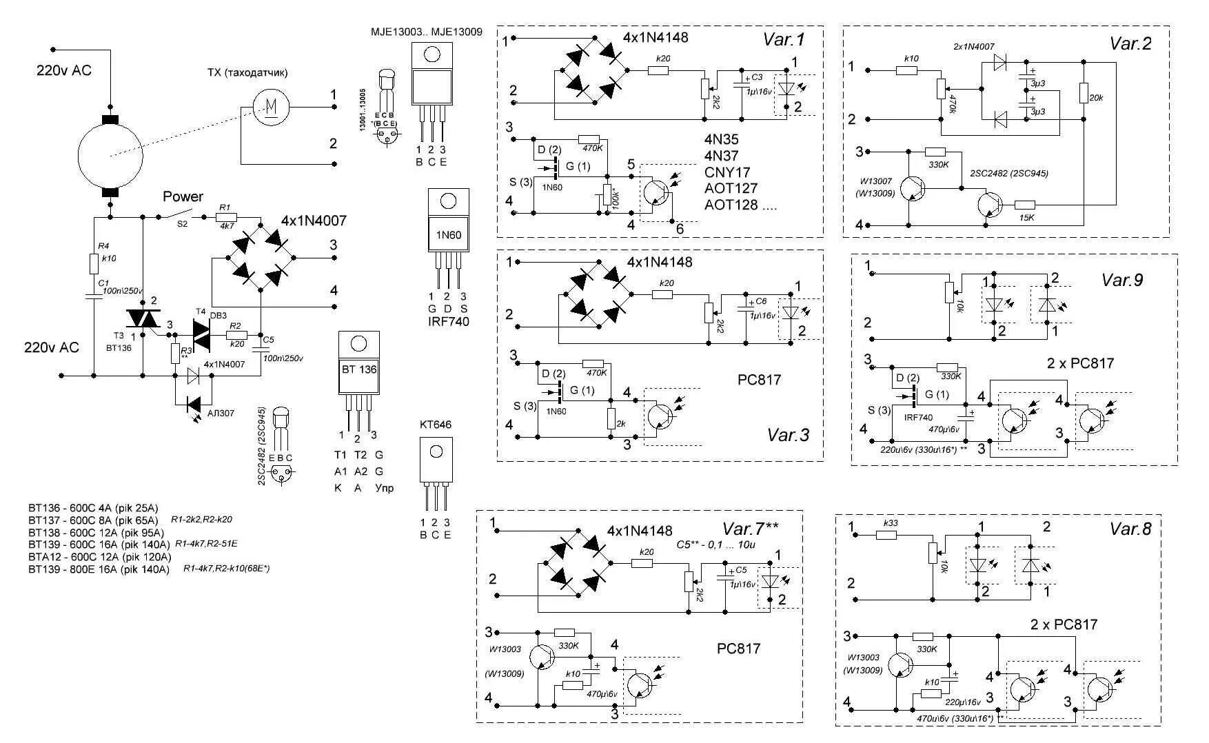
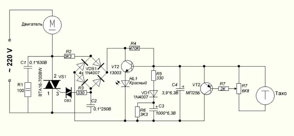
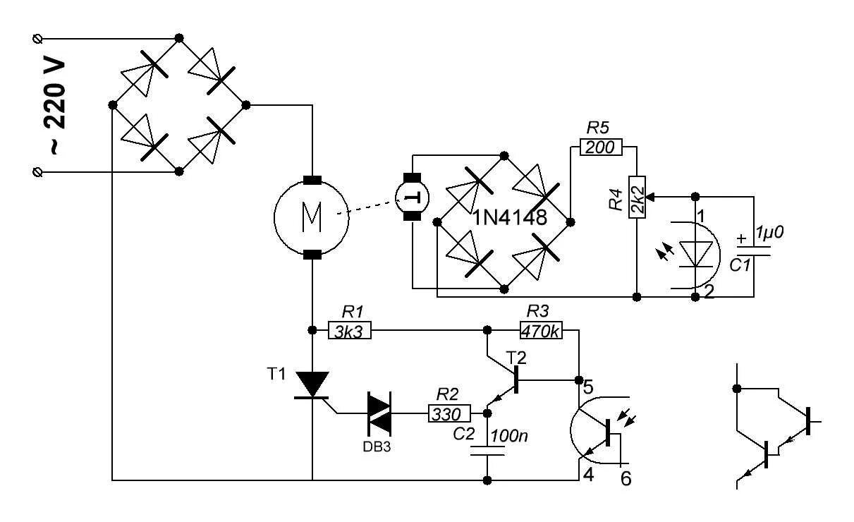
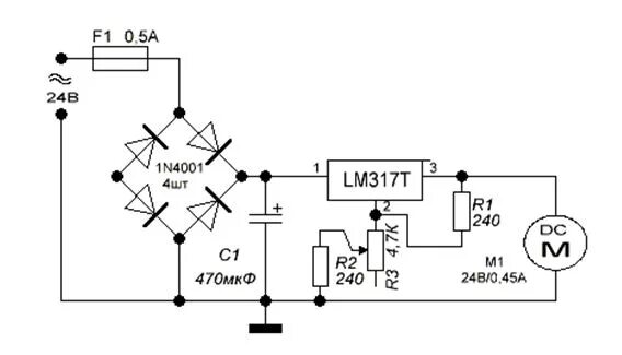
Схема регулировка оборотов двигателя