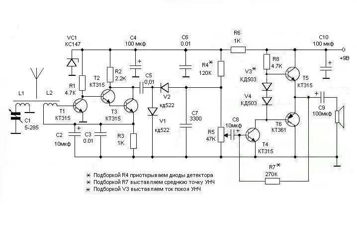
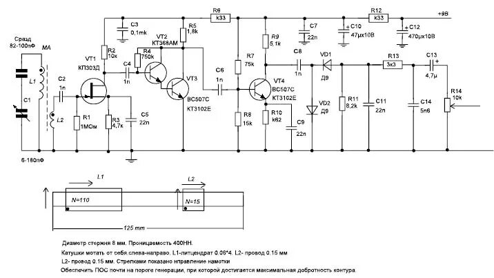
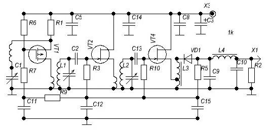
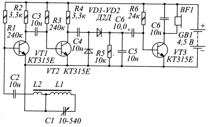
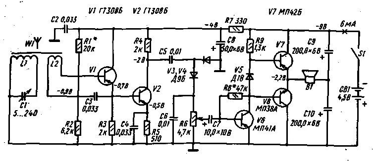
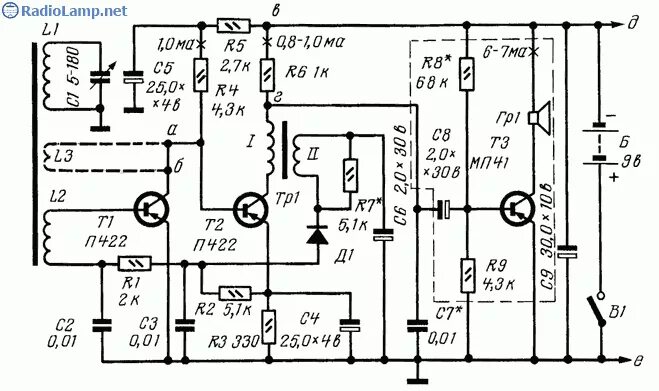
Схема прямого усиления