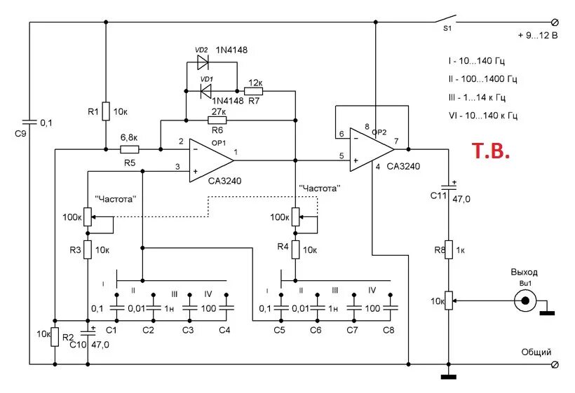
Схема простого сигнал генератора