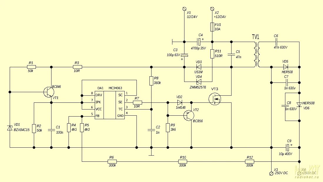
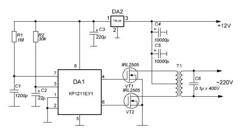
Схема преобразователя напряжения 24 24