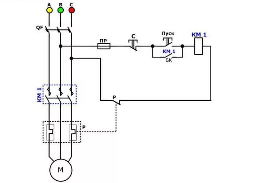
Схема подключения кнопочного пускателя