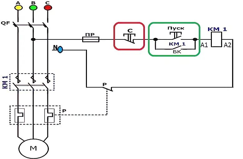
Схема подключения двигатель 380 через пускатель