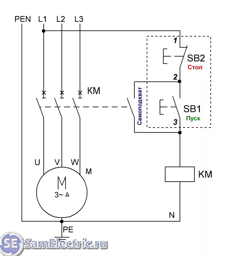
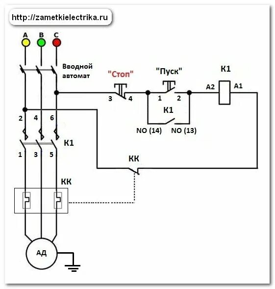
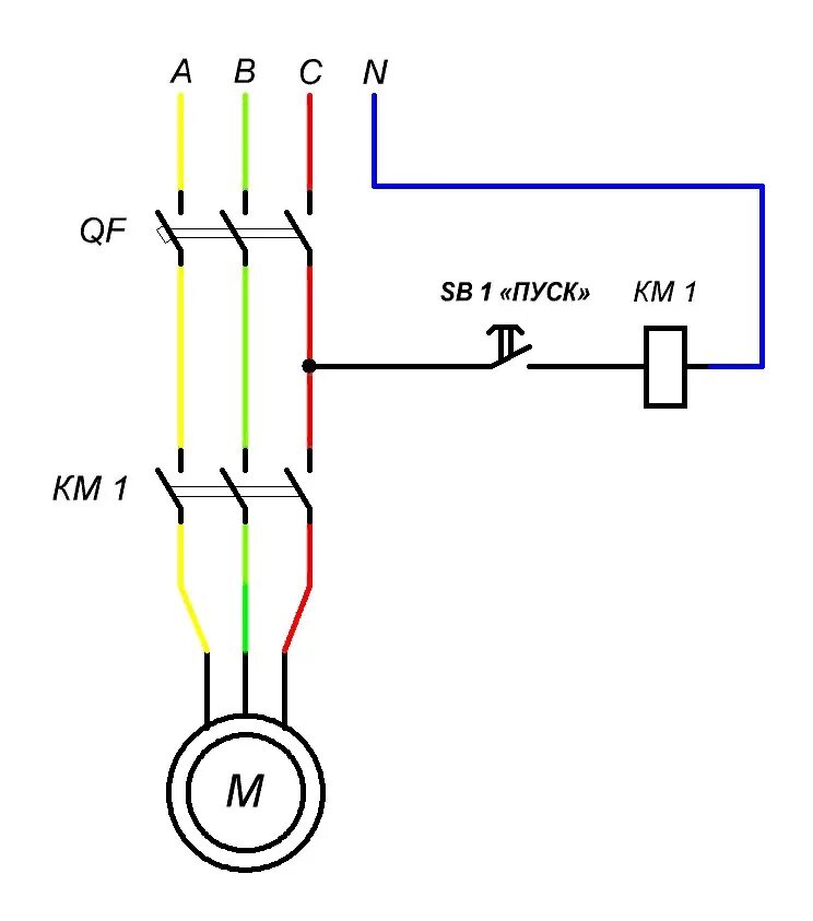
Схема подключения через пускатель