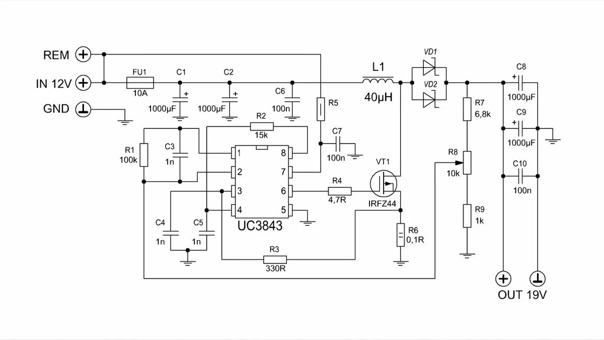
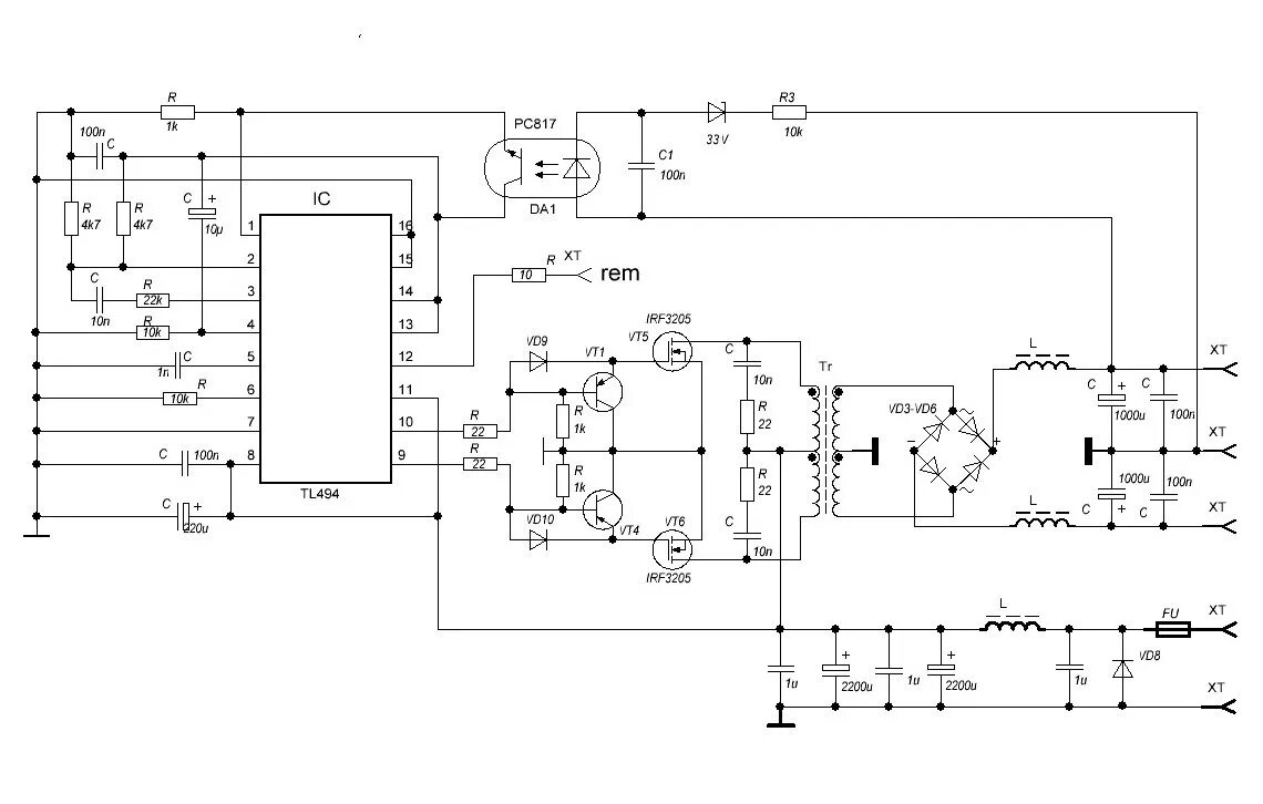
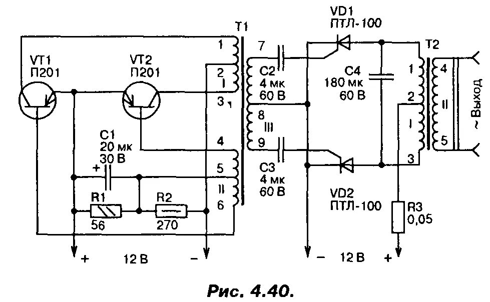
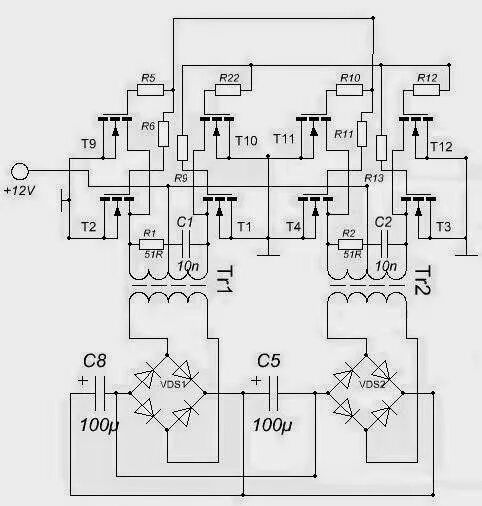
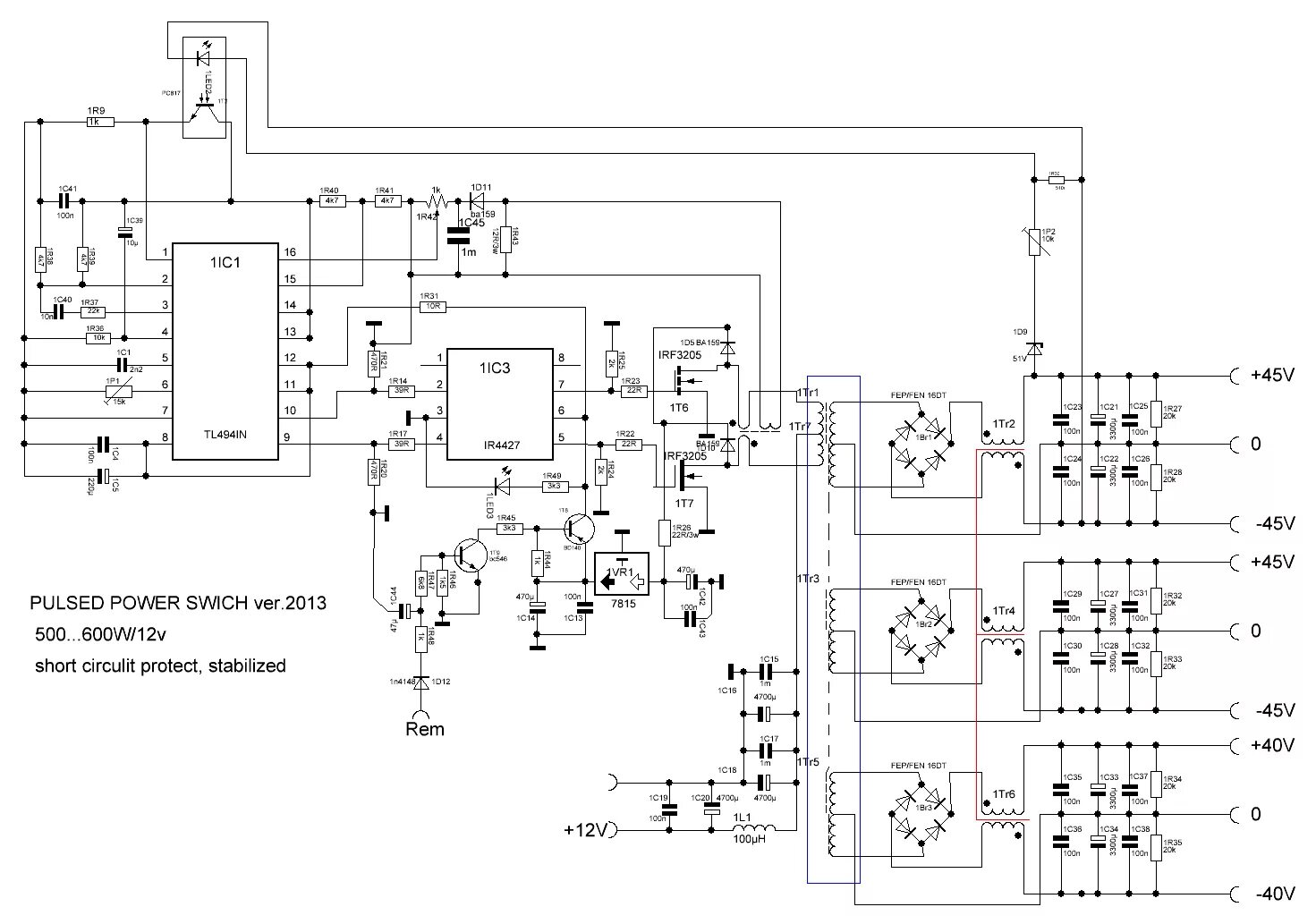
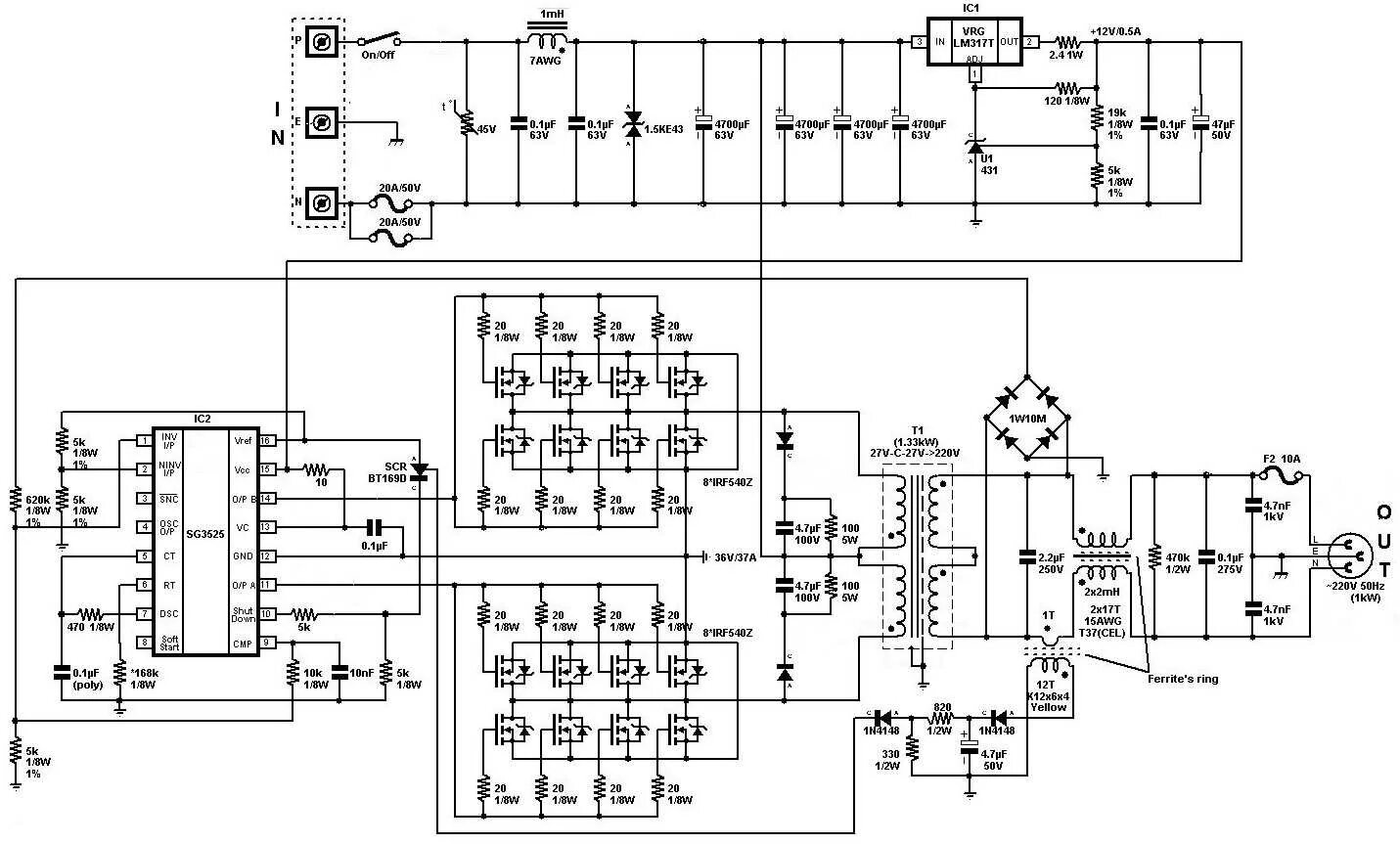
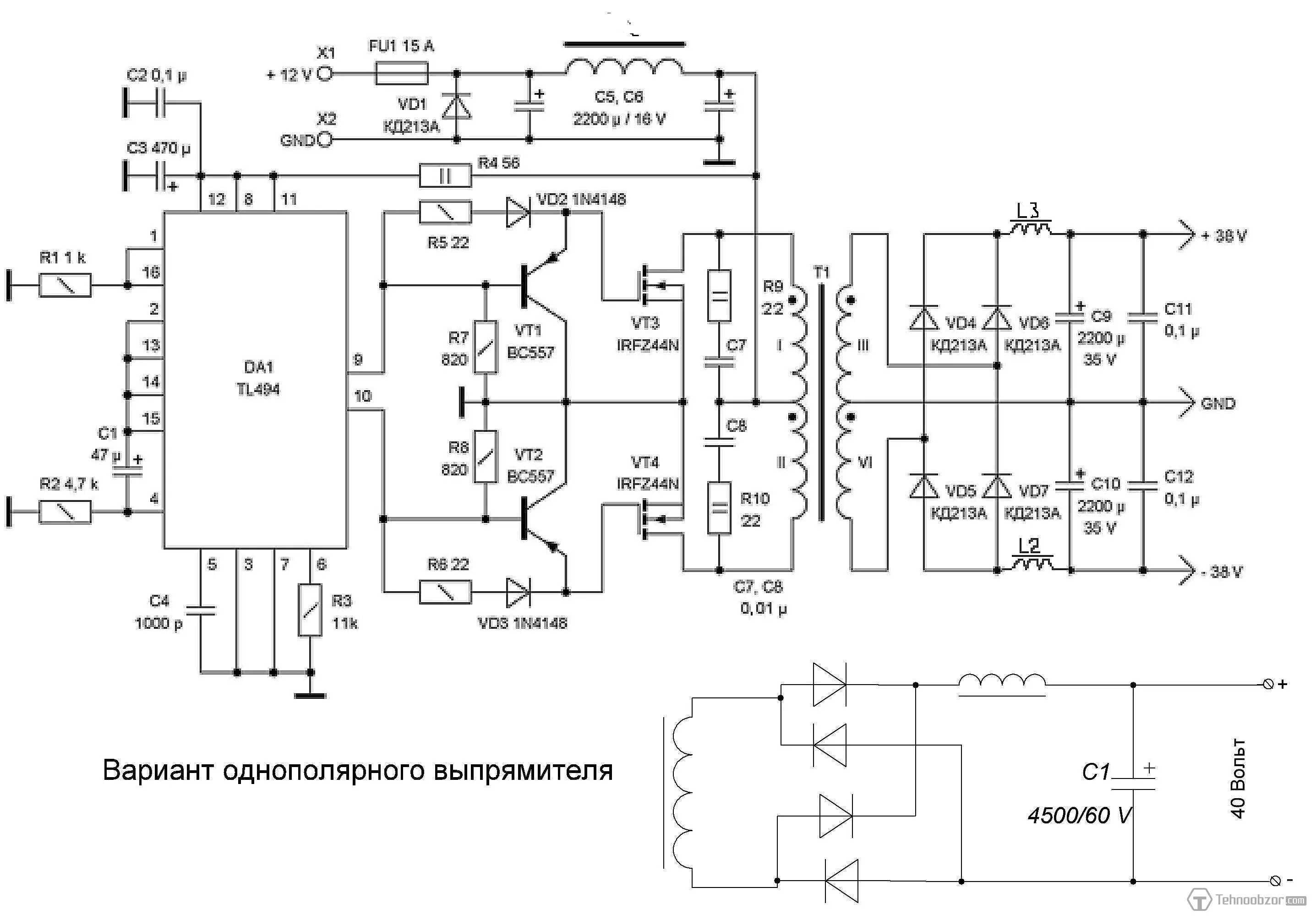
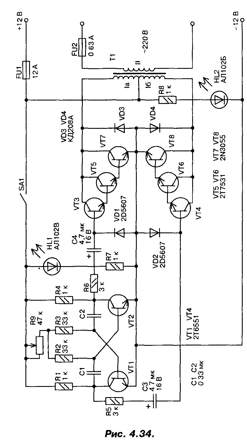
Схема мощнейшего преобразователя