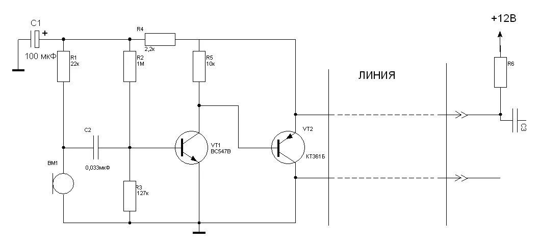
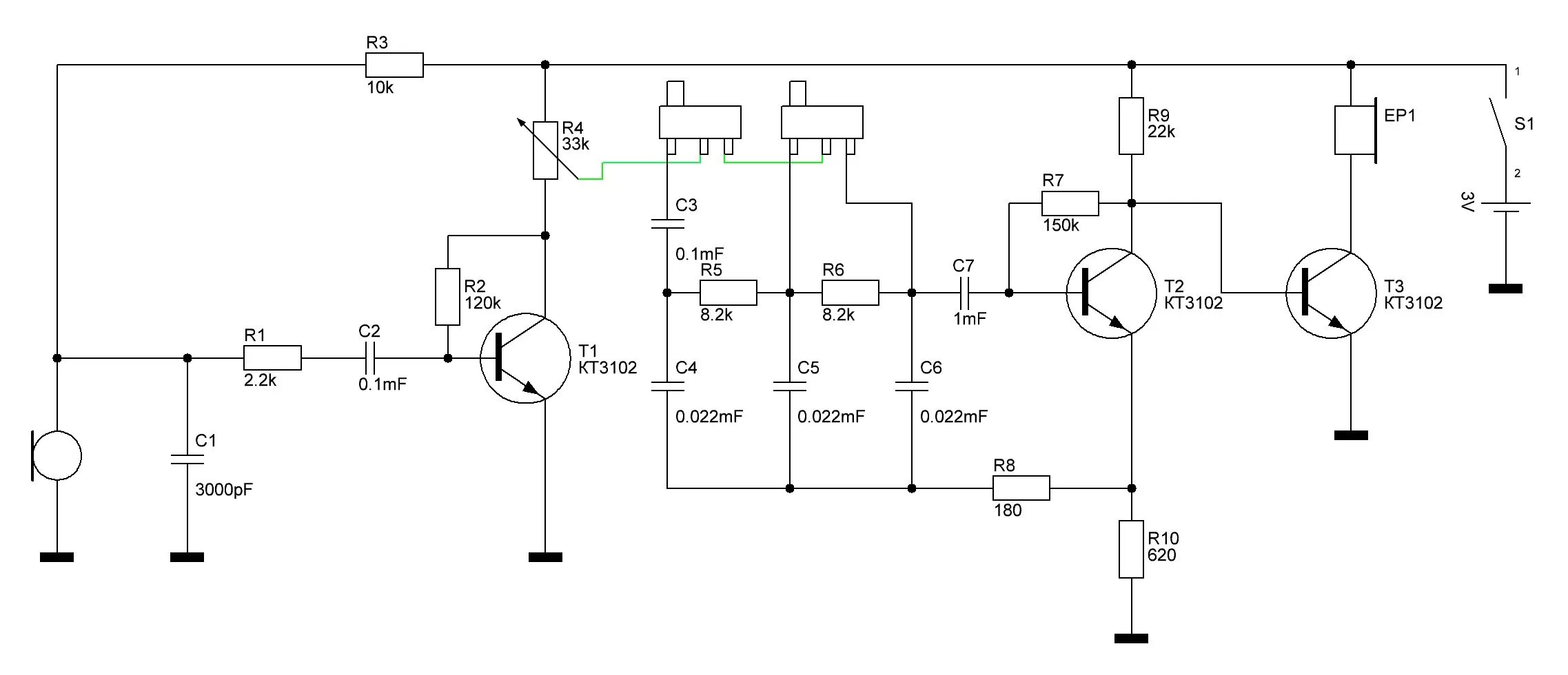
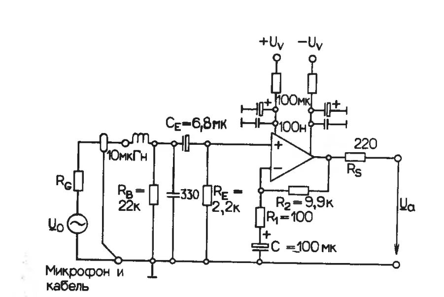
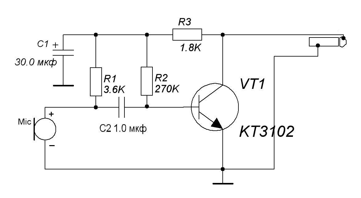
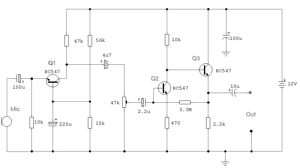
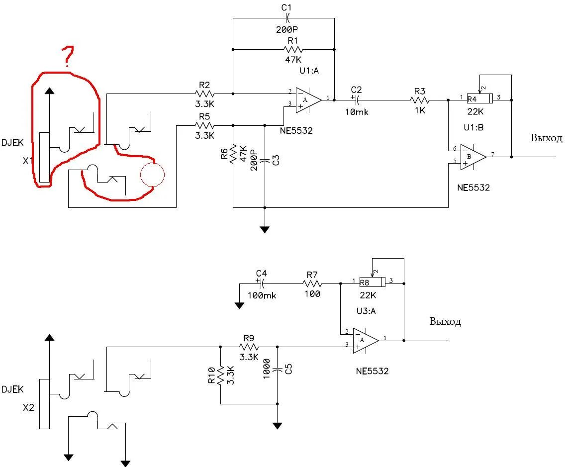
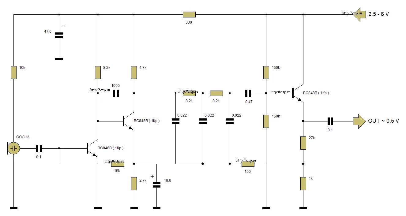
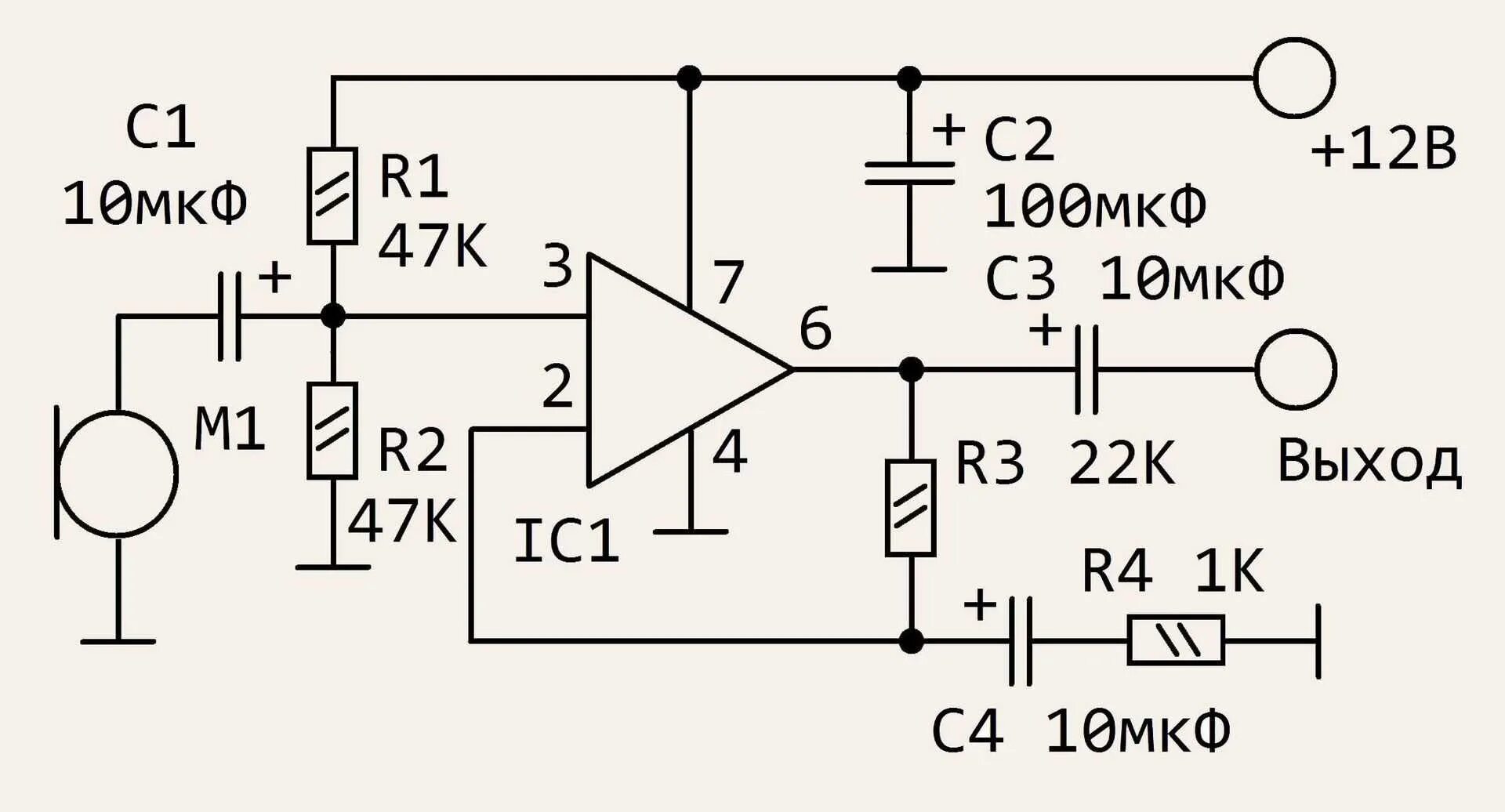
Схема микрофона своими руками