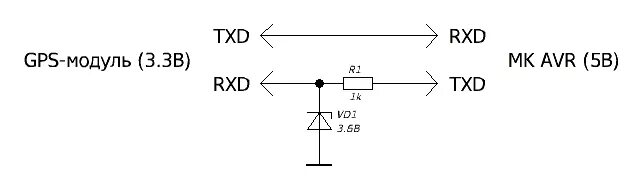
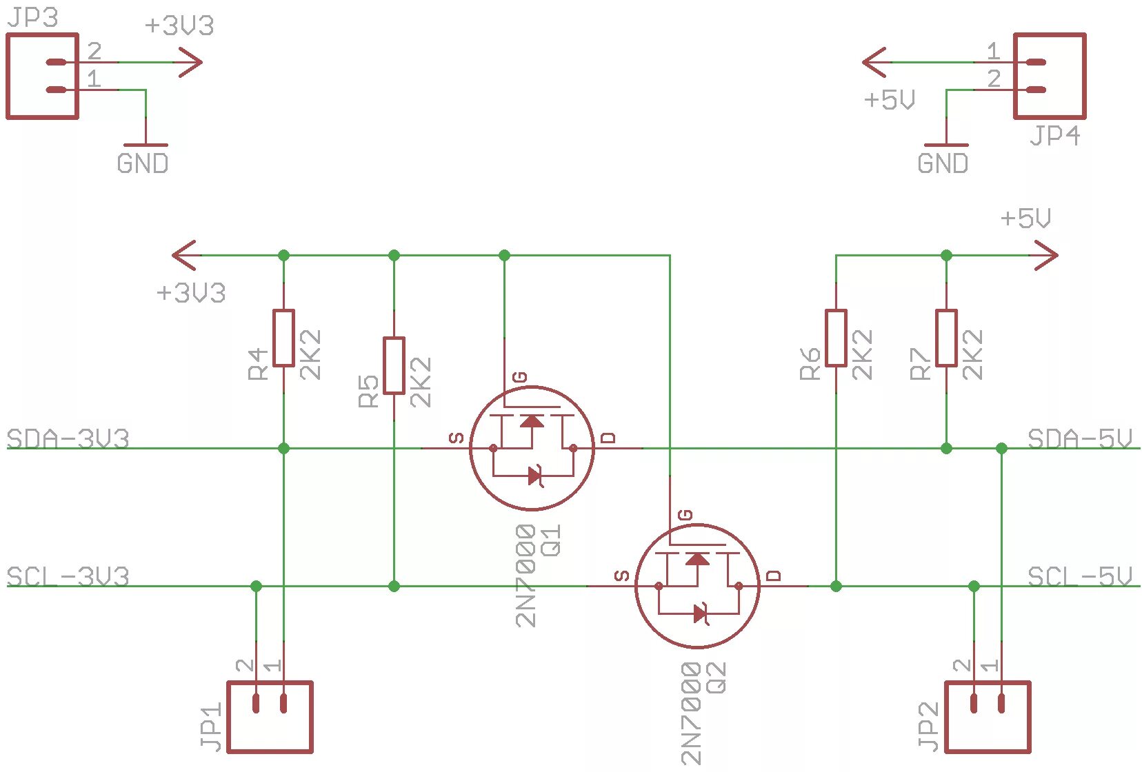
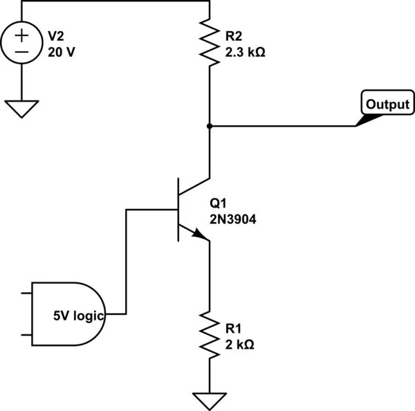
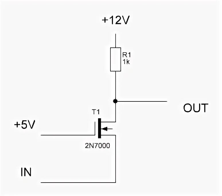
Схема логических уровней