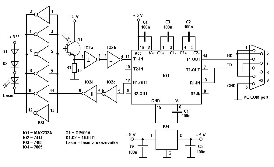
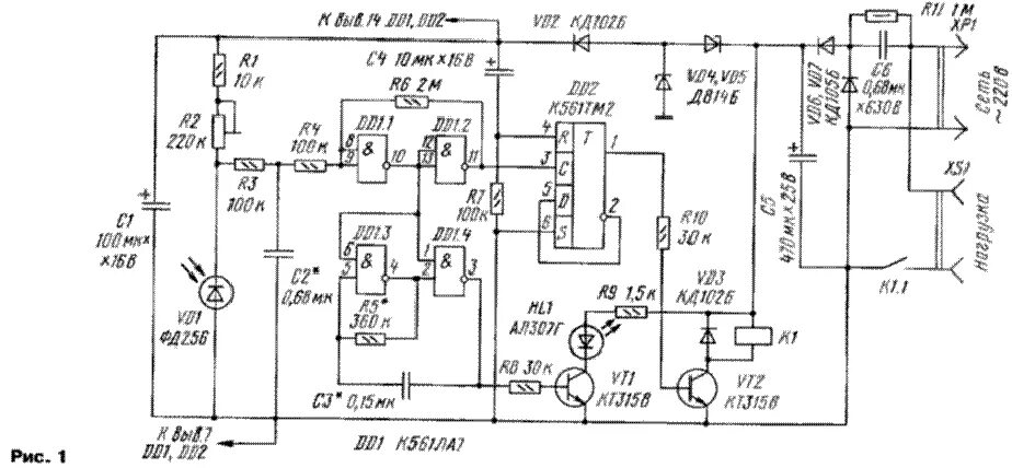
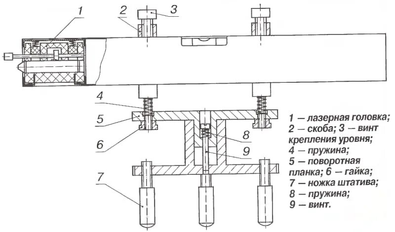
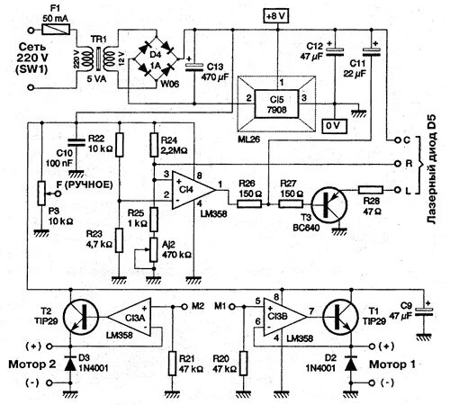
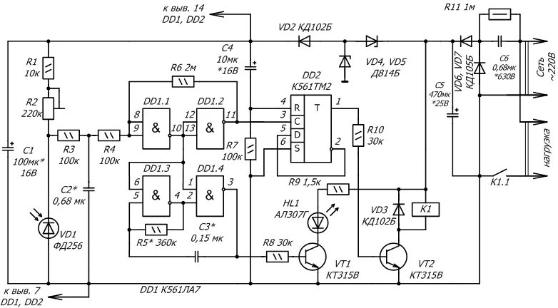
Схема лазерного уровня