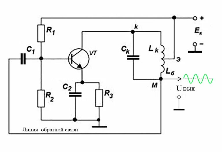
Схема l c