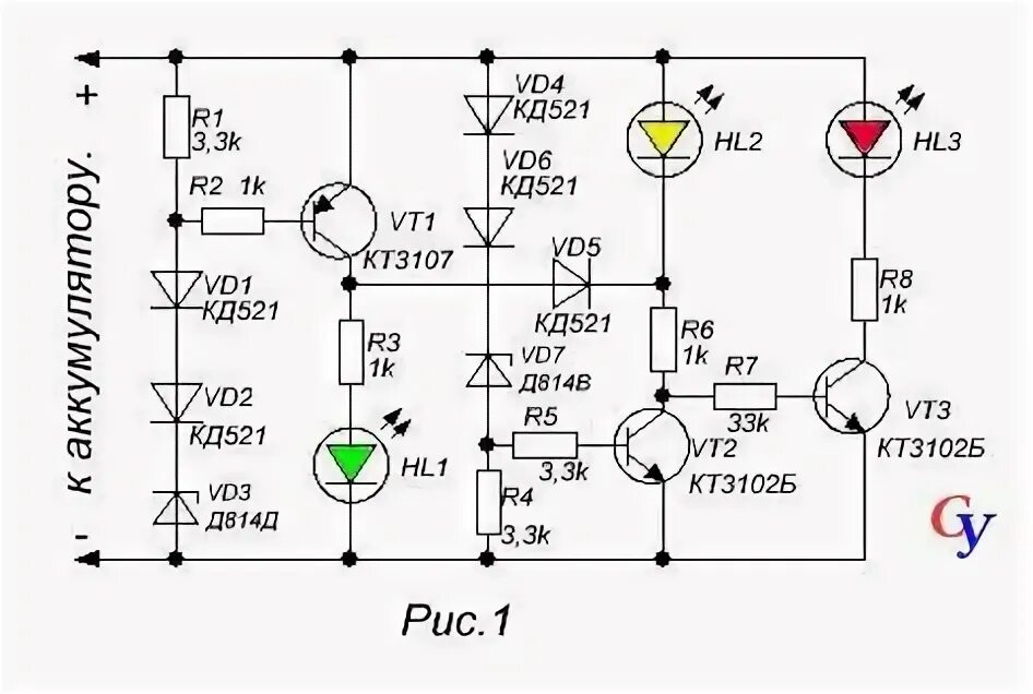
Схема контроля заряда аккумулятора