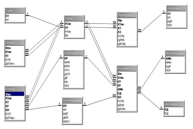
Схема ключей баз данных