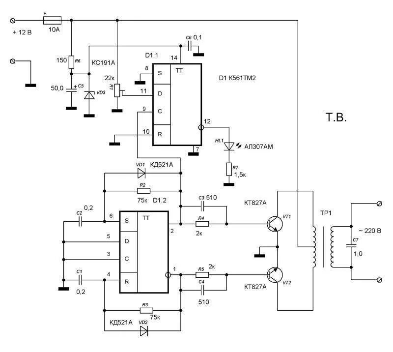
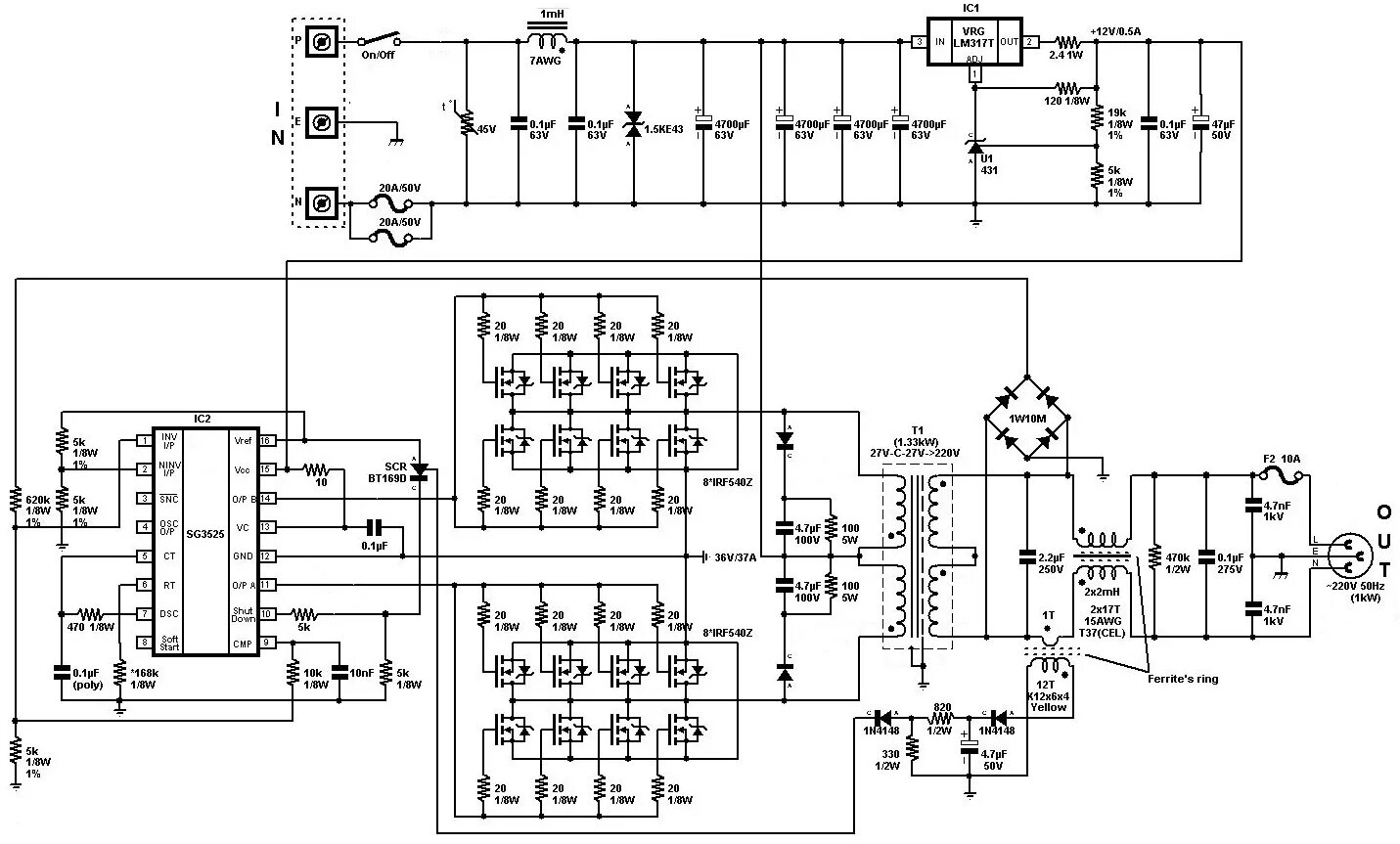
Схема инвентора