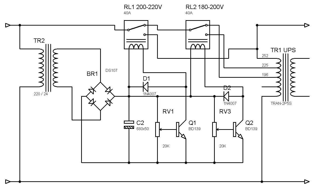
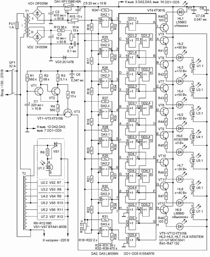
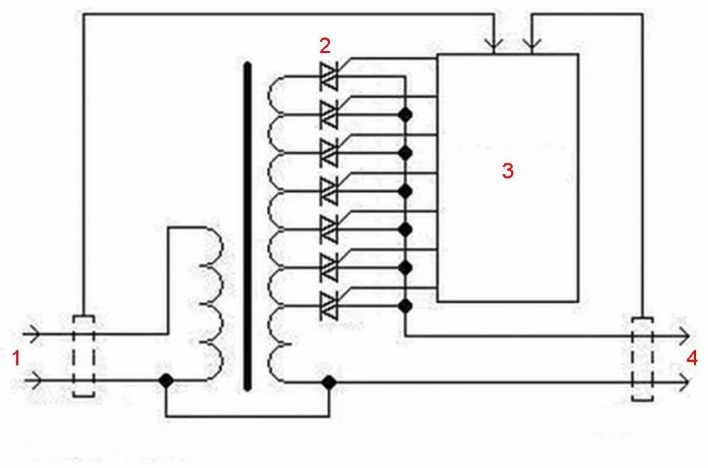
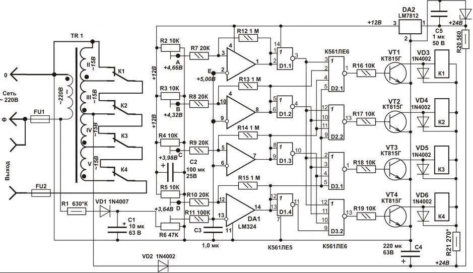
Схема электронного стабилизатора