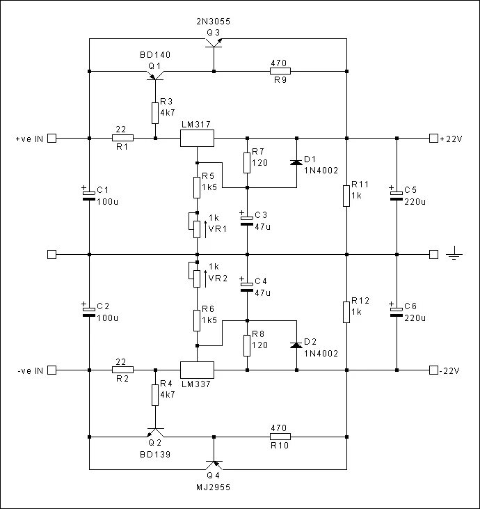
Схема двухполярного усилителя