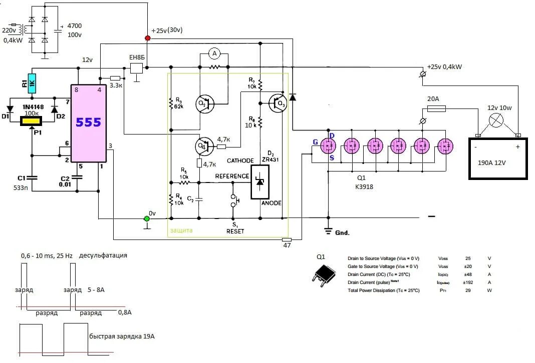
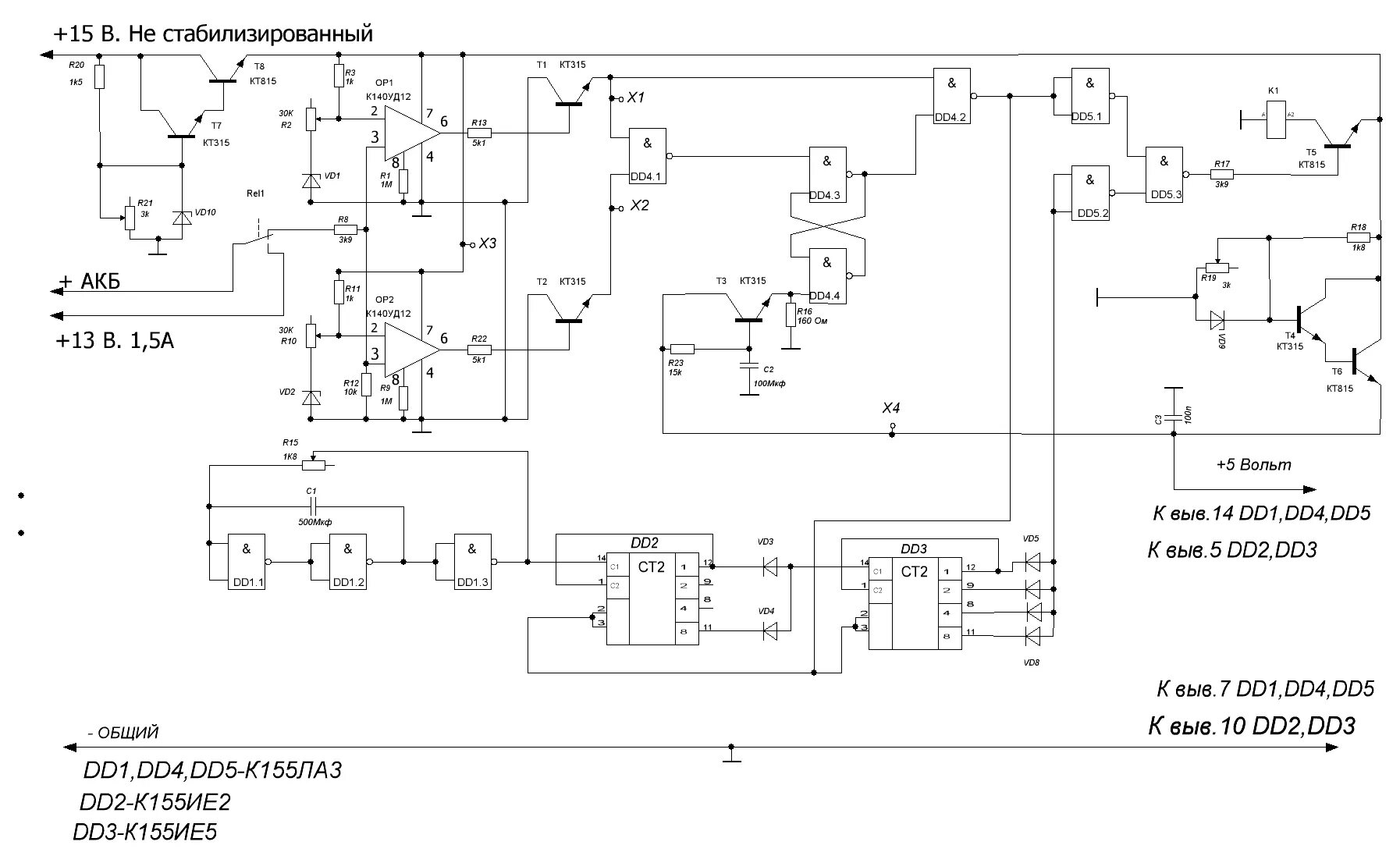
Схема для всех типов аккумуляторов