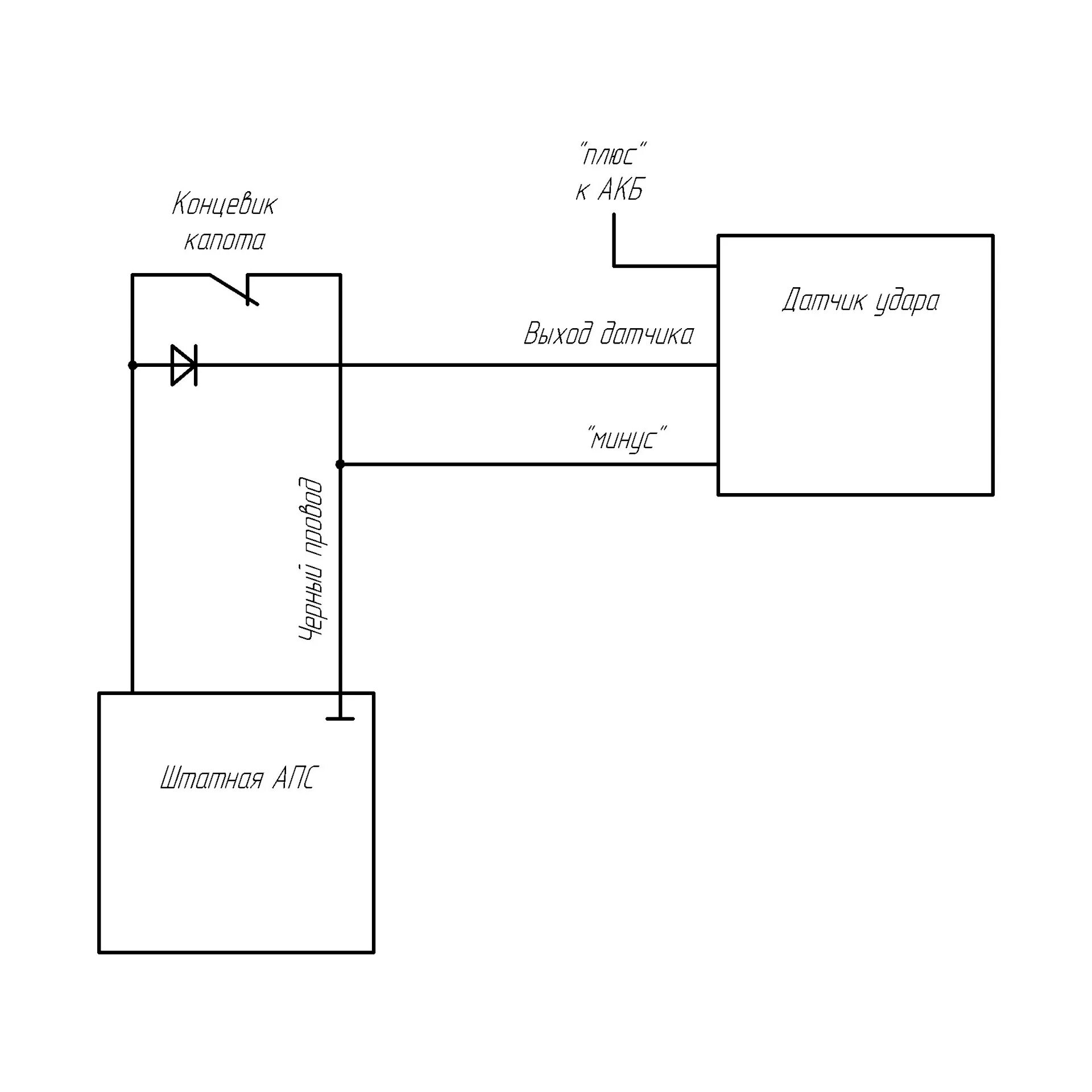
Схема датчик сигнализация