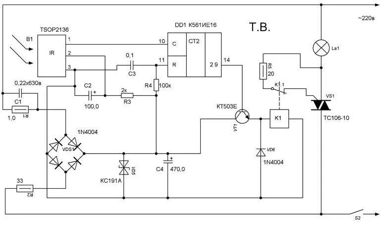
Схема беспроводного выключателя