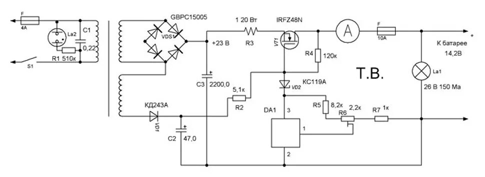
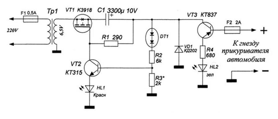
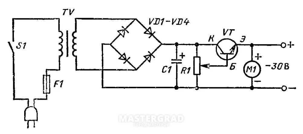
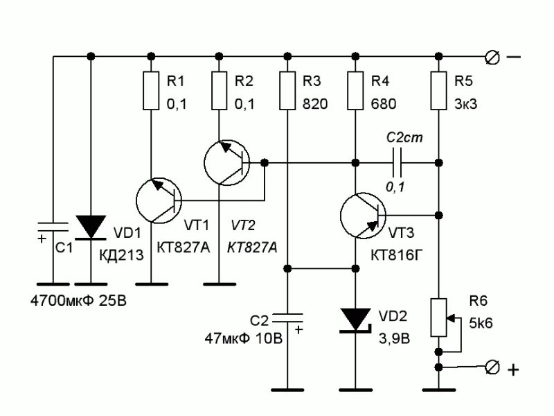
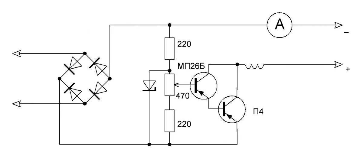
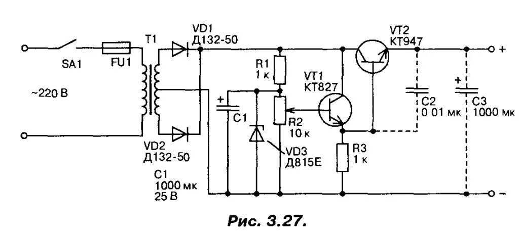
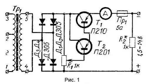
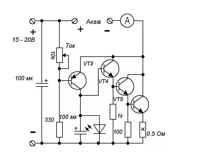
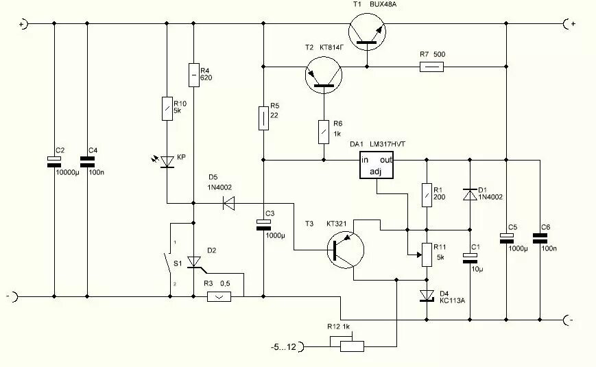
Схема автомобильного зарядного устройства на транзисторах