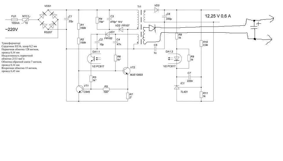
Схема адаптера 5 вольт