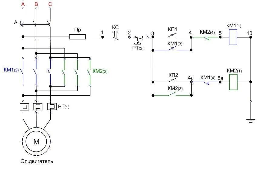
Схема 3 х фазного двигателя