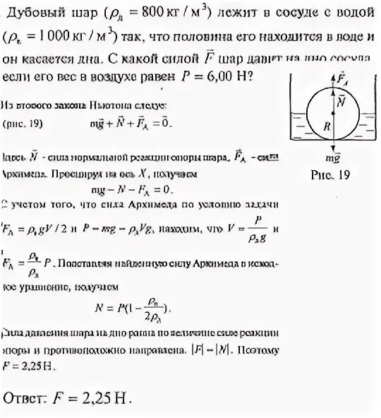
Шарик находящийся в масле плотностью 800