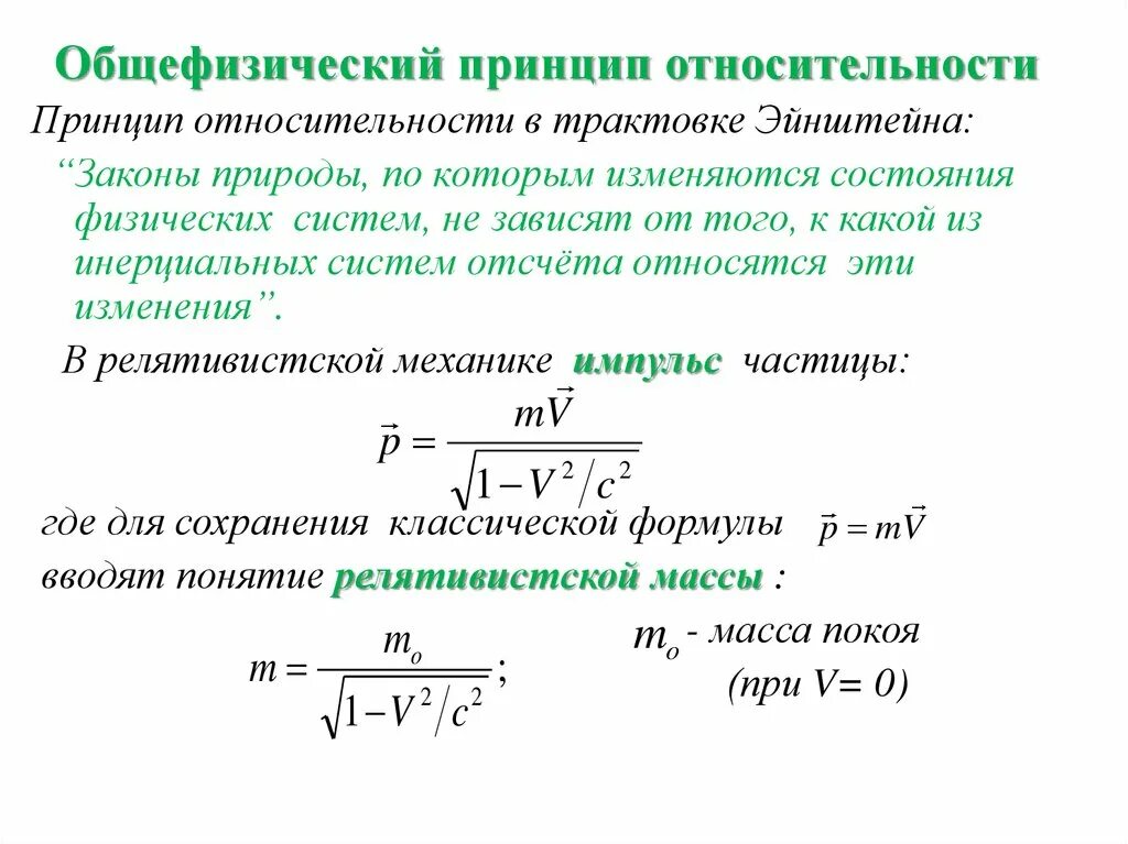
Сформулируйте принцип относительности в механике