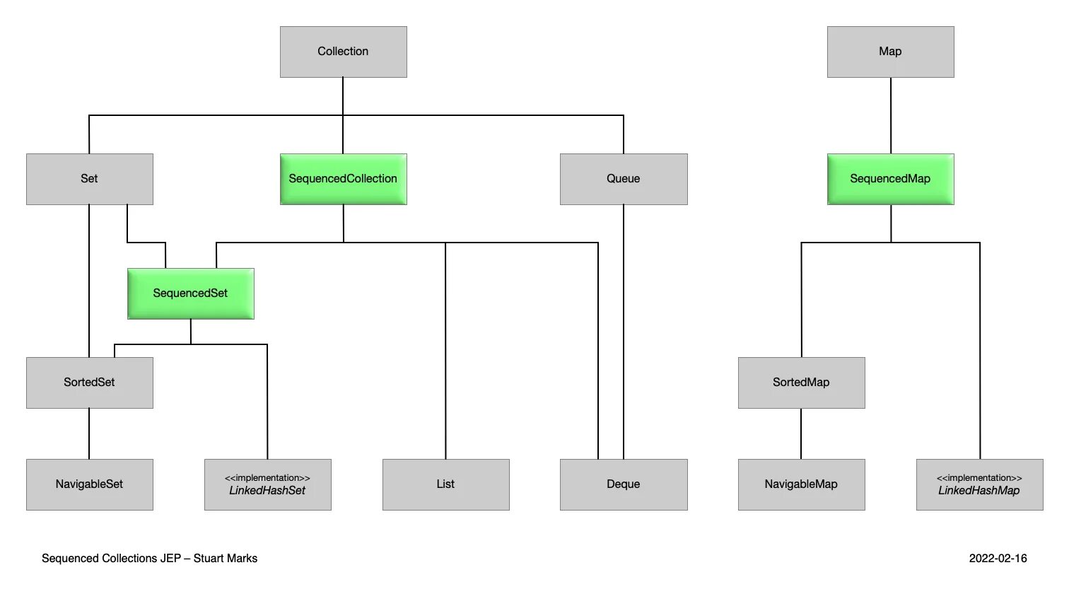
Sequence map