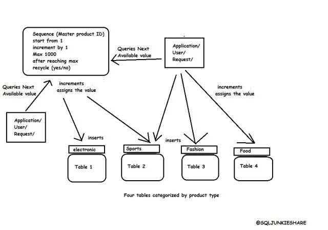
Sequence database