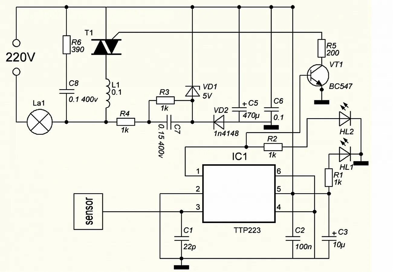
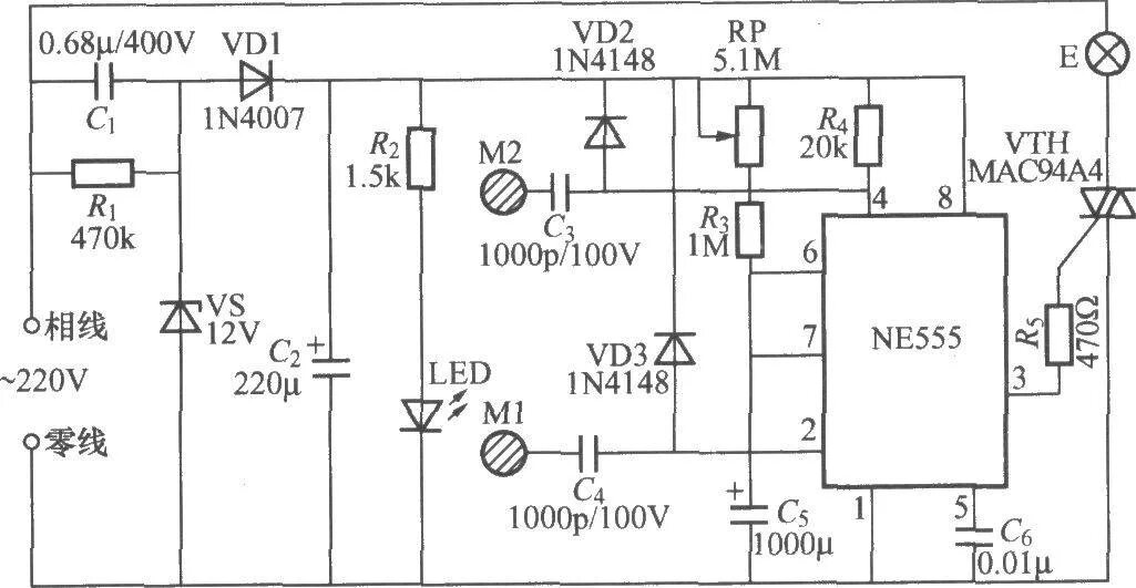
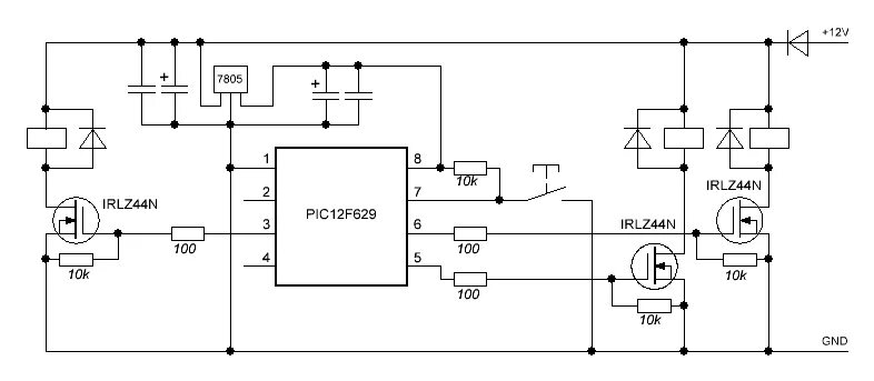
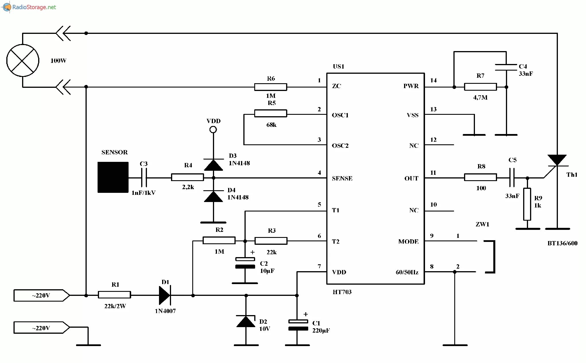
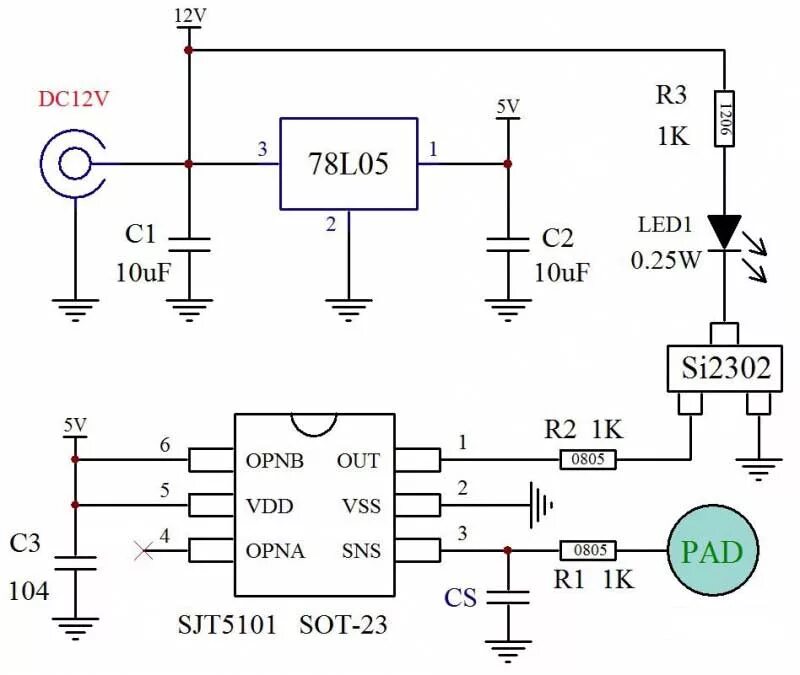
Сенсорное управление яркостью