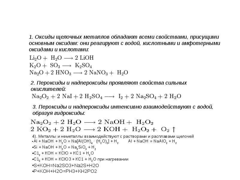
Щелочные металлы конспект