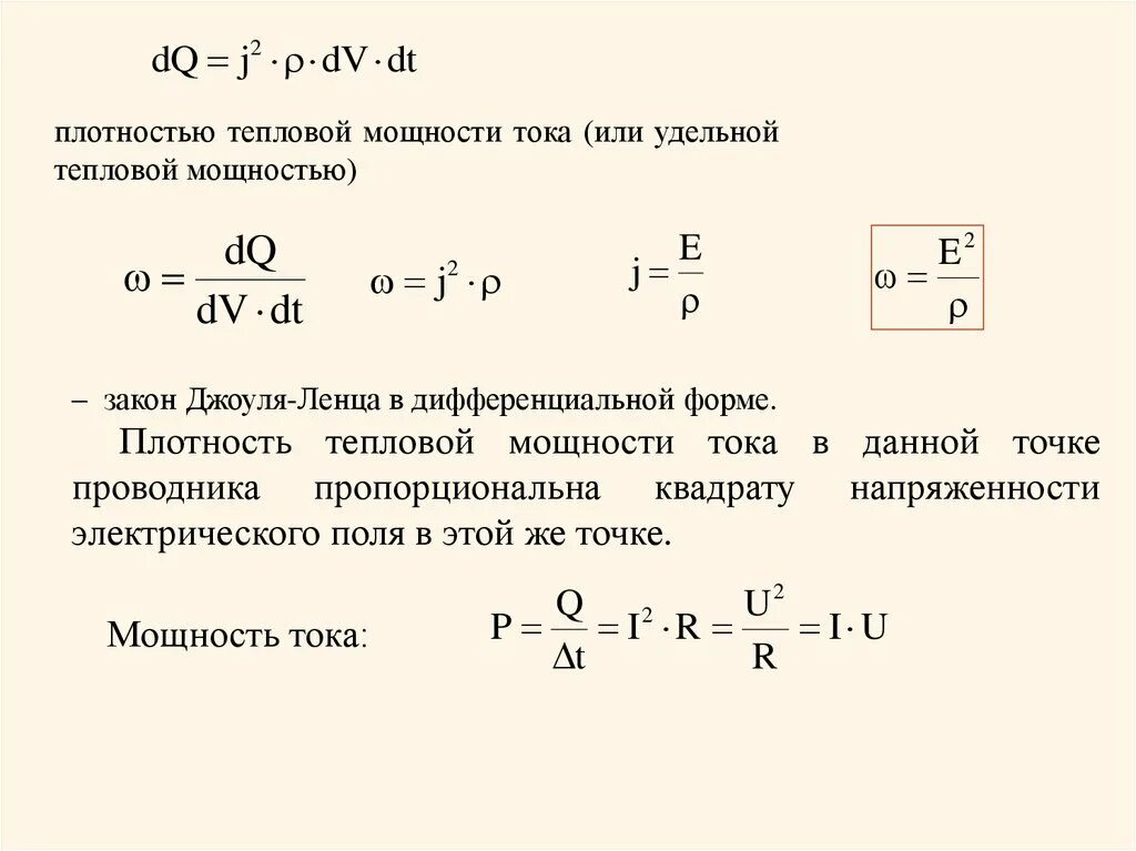
Самостоятельная работа по теме закон джоуля ленца