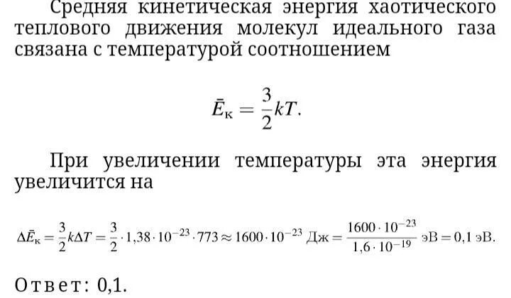
С ростом температуры скорости движения молекул увеличиваются