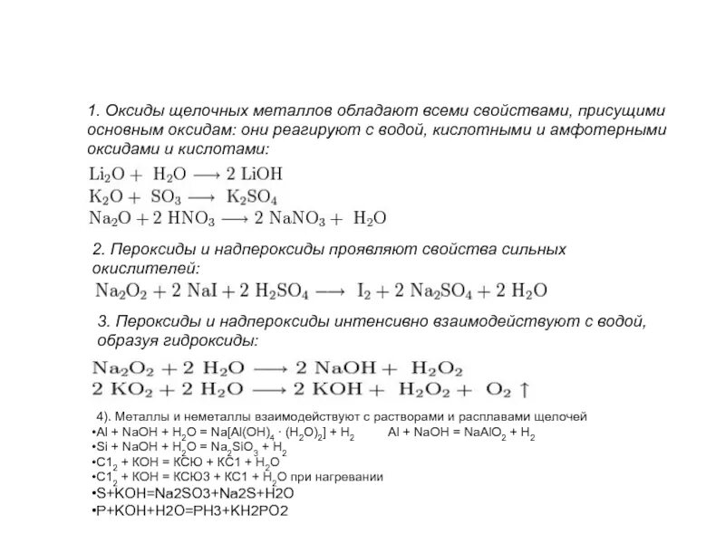
С какими металлами реагирует щелочные металлы