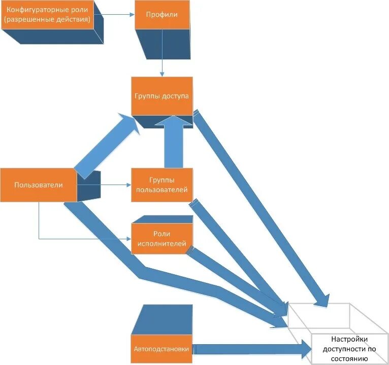
Роль профиль пользователя