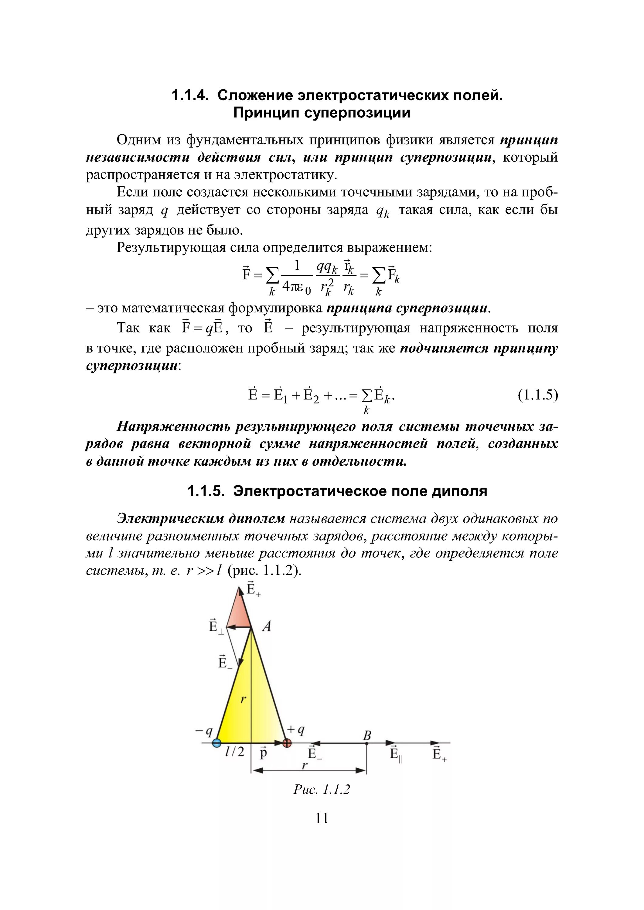
Результирующего электростатического поля