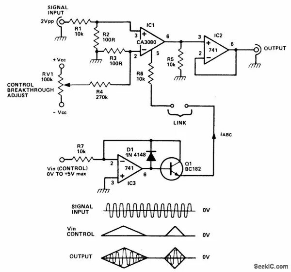
Reverse signal input